Curiosii for ever!
: Car repair manuals for everyone.
Home
>>
Chevy Truck
>>
2000
>>
C Tahoe 2WD V8-5.7L VIN R
>>
Repair and Diagnosis
>>
Relays and Modules
>>
Relays and Modules - Wiper and Washer Systems
>>
Wiper Control Module
>>
Diagrams
>>
Electrical Diagrams
>>
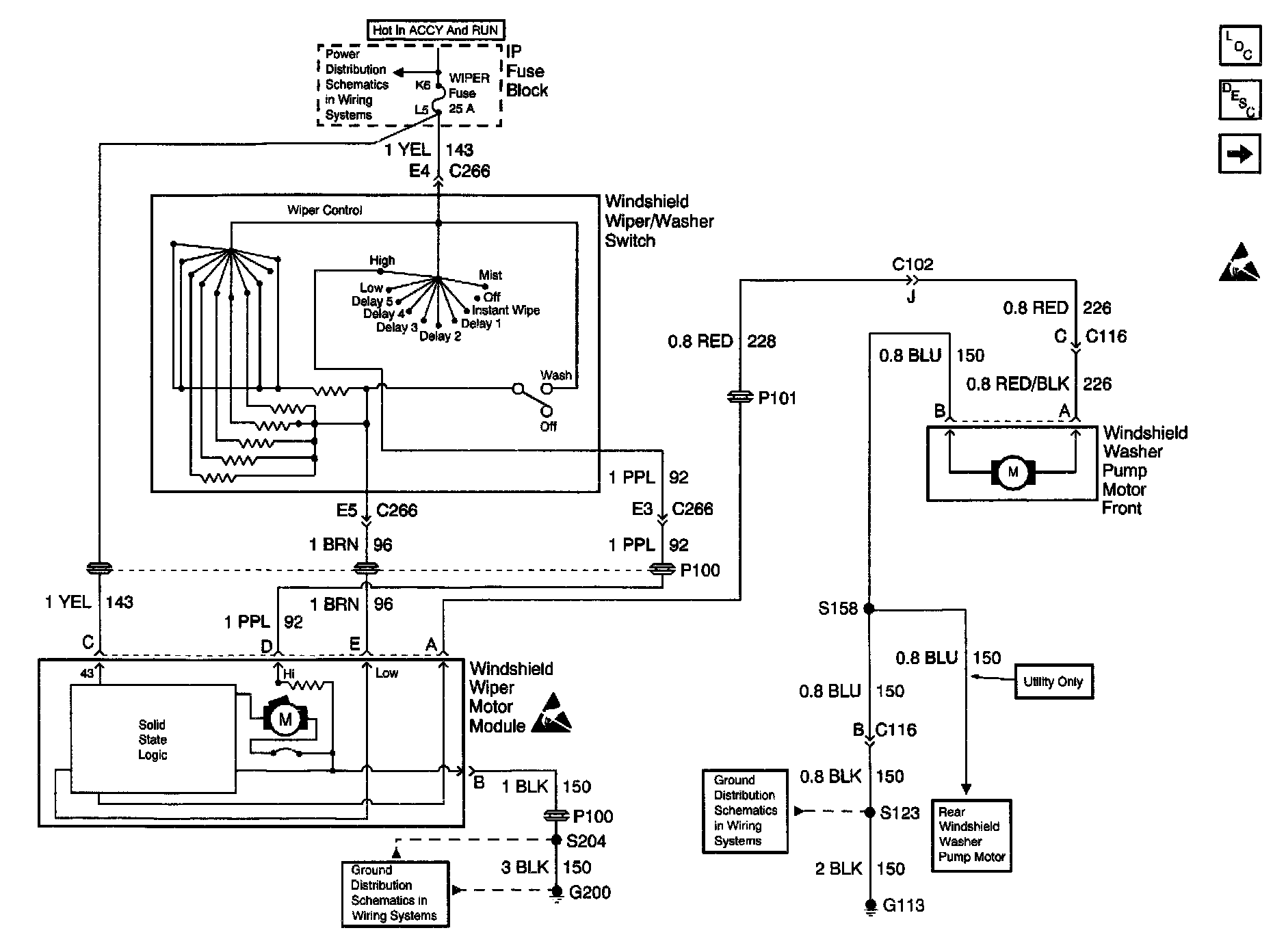
Wiper/Washer System (Pulse) Schematics
Wiper/Washer System (Pulse) Schematics
Wiper/Washer System (Pulse) Schematics: WIPER Fuse, Windshield Wiper/Washer Switch, Wiper Module and Pump Motor: