Curiosii for ever!: Car repair manuals for everyone.

Cruise Control Servo Cable: Service and Repair

REMOVAL PROCEDURE




1. Remove the engine cover from the vehicle.
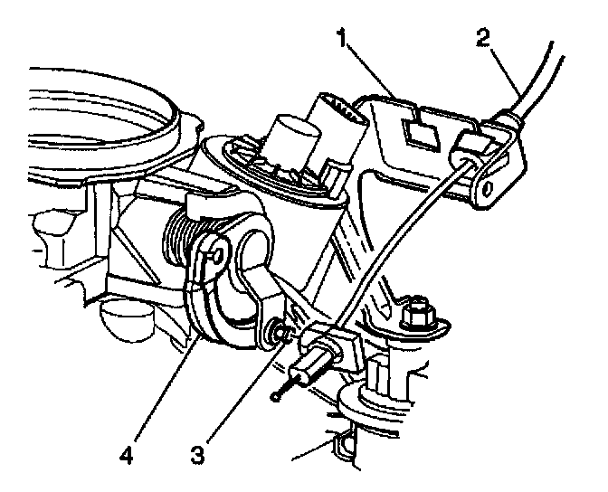
2. Pull the cruise control cable (2) from the throttle fever pin (3).
3. Squeeze the retaining tabs on the cruise control cable in order to release the cable from the bracket.
4. Remove the cruise control cable (2) from the bracket (1) on the engine.
5. Remove the air cleaner assembly from the vehicle.
6. Remove the cruise control cable from the retaining clip on the fan shroud.
7. Remove the nuts that retain the cruise control module bracket to the cowl.
8. Remove the cruise control module and the bracket assembly away from the studs on the cowl.




9. Disconnect the cruise control cable (4) from the cruise control module (2).
10. Remove the cruise control cable bead (3) from the buckle at the end of the ribbon (1) on the cruise control module.
11. Remove the cruise control cable (4) from the vehicle.

INSTALLATION PROCEDURE




1. Install the cruise control cable (4) to the vehicle.
2. Connect the cruise control cable bead (3) to the buckle at the end of the ribbon (1) on the cruise control module.
3. Connect the cruise control cable (4) to the cruise control module (2).




4. Route the cruise control cable (2) from the cruise control module to the throttle lever (4).
5. Install the cruise control module and bracket assembly to the studs on the cowl.

NOTE: Refer to Fastener Notice in Cautions and Notices.

6. Install the nuts that retain the cruise control bracket to the cowl.

Tighten
Tighten the nuts to 5 N.m (44 lb in).

7. Install the cruise control cable to the retaining clip on the fan shroud.
8. Connect the cruise control cable (2) to the bracket (1) on the engine.
9. Push the cruise control cable (2) into the bracket (1) in order to engage the retaining tabs on the cruise control cable with the bracket.
10. Connect the cruise control cable (2) to the throttle lever pin (3) by pushing the retainer on the end of the cruise control cable onto the throttle lever pin.
11. Install the engine cover from the vehicle.
12. Install the air cleaner assembly to the vehicle.