Curiosii for ever!
: Car repair manuals for everyone.
Home
>>
Chevy Truck
>>
1998
>>
S10/T10 P/U 2WD L4-2.2L VIN 4
>>
Repair and Diagnosis
>>
Diagrams
>>
Electrical Diagrams
>>
Seats
>>
Seat Temperature Control Module
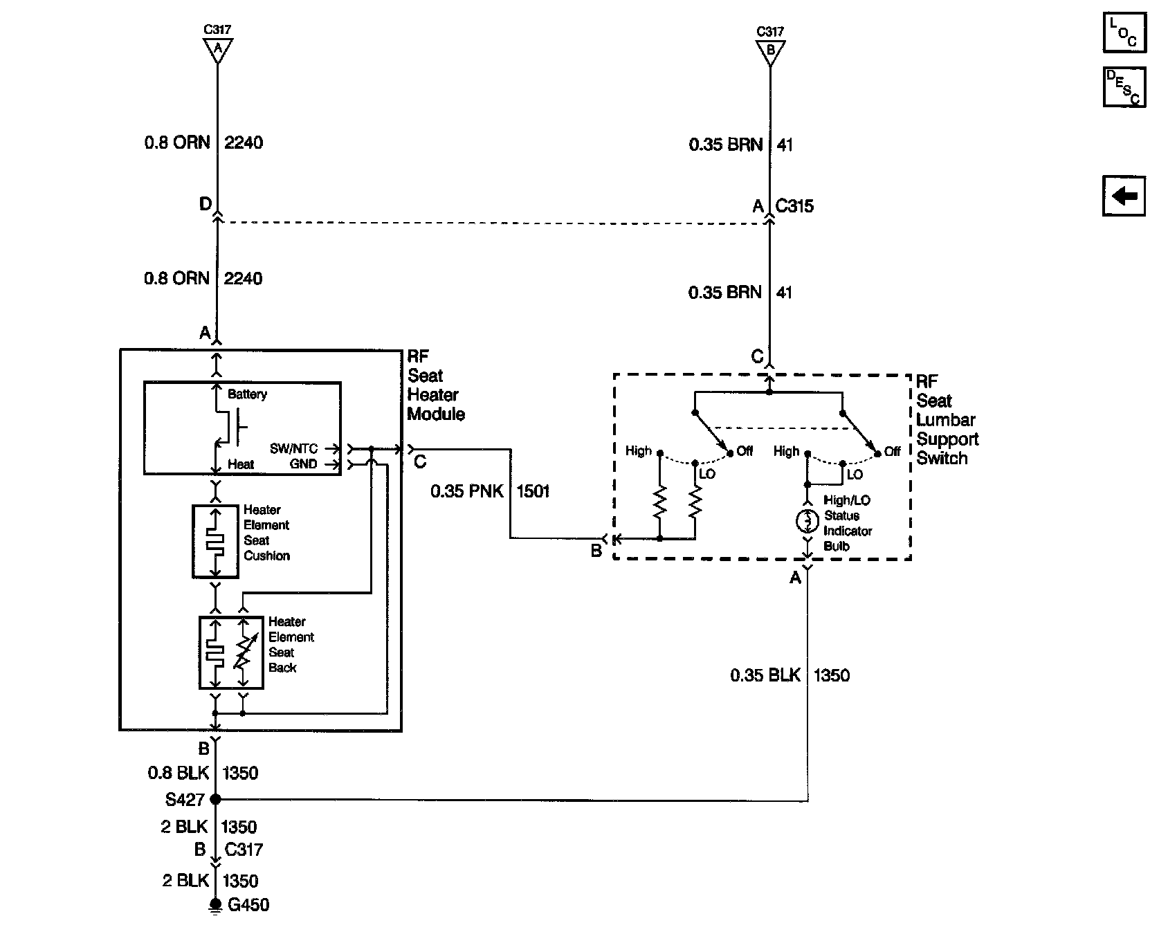
Seat Temperature Control Module
Heated Seat Schematics: Seat Heater Module:
Heated Seat Schematics: Seat Heater Module: