Curiosii for ever!
: Car repair manuals for everyone.
Home
>>
Chevy Truck
>>
1994
>>
G 30 Van V8-454 7.4L
>>
Repair and Diagnosis
>>
Diagrams
>>
Components
>>
Miscellaneous Components
>>
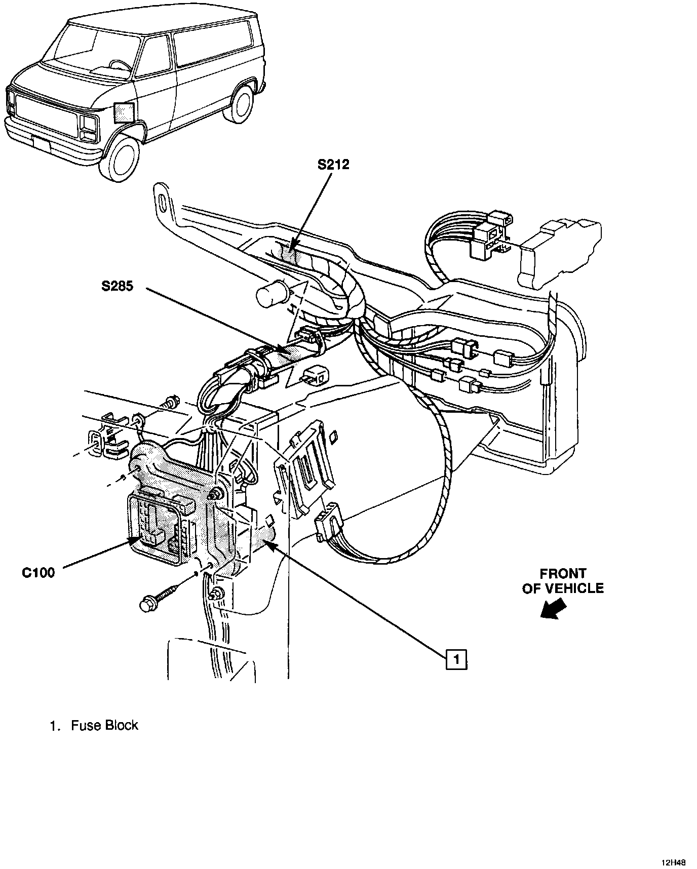
Fuse Block
Fuse Block
I/P Wiring LH Side:
Fuse Block: