Curiosii for ever!
: Car repair manuals for everyone.
Home
>>
Chevy Truck
>>
1994
>>
G 20 Van V8-350 5.7L
>>
Repair and Diagnosis
>>
Diagrams
>>
Components
>>
Miscellaneous Components
>>
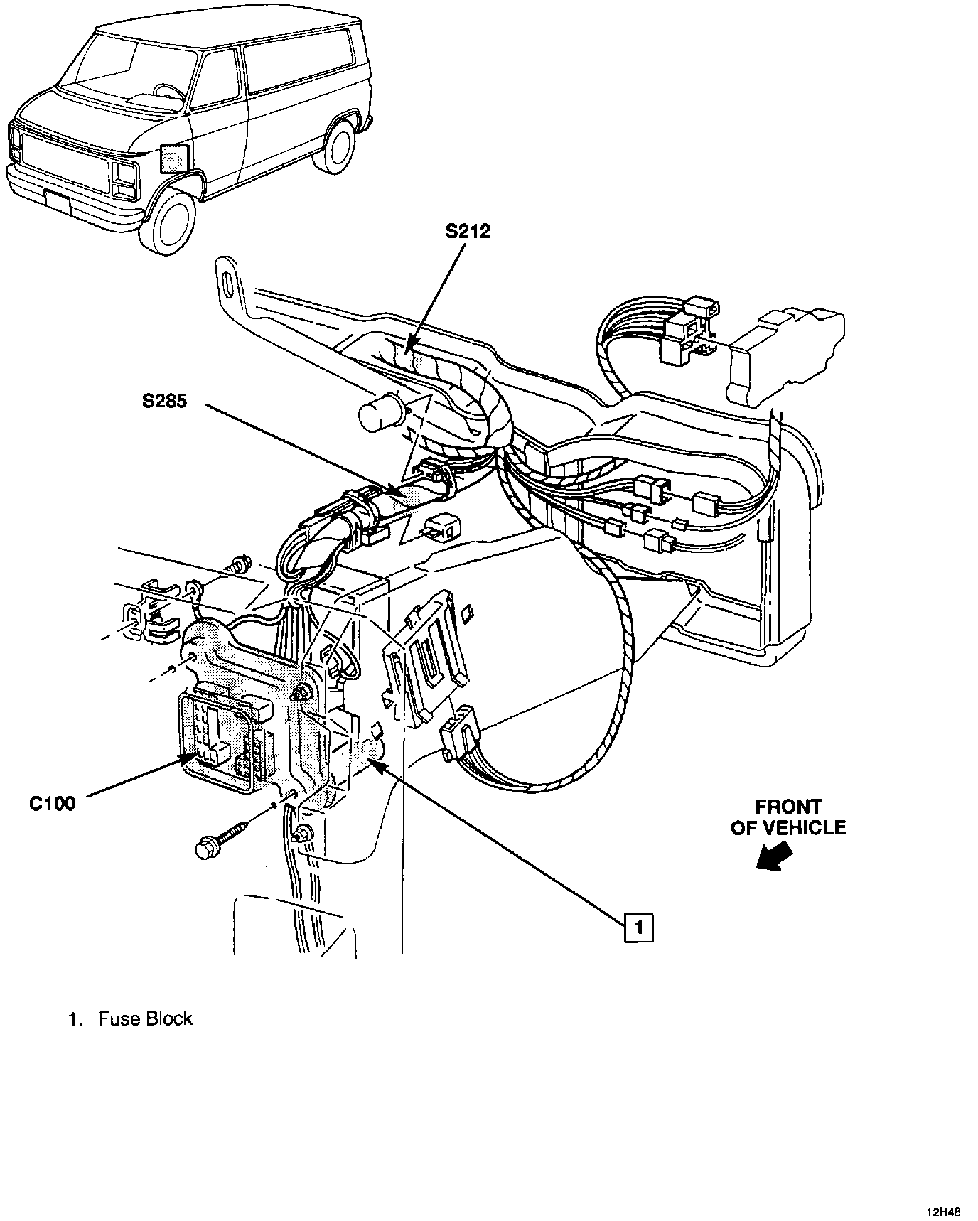
Fuse Block
Fuse Block
Fuse Block And I/P Wiring:
Fuse Block:
Fuse Block LH Is Located front, under I/P