Curiosii for ever!
: Car repair manuals for everyone.
Home
>>
Chevy Truck
>>
1991
>>
G 20 Van V8-379 6.2L DSL
>>
Repair and Diagnosis
>>
Diagrams
>>
Electrical Diagrams
>>
Powertrain Management
>>
System Diagram
>>
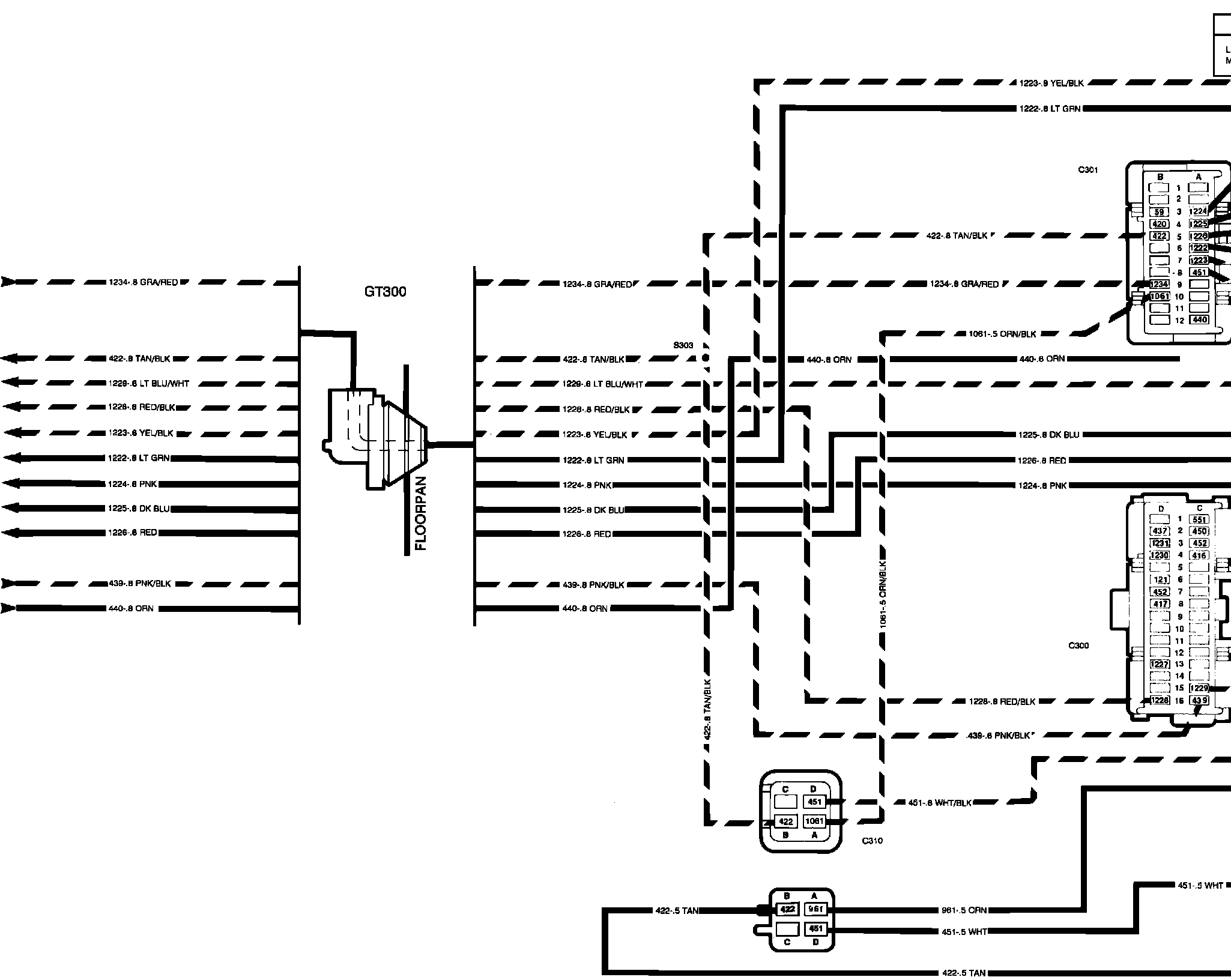
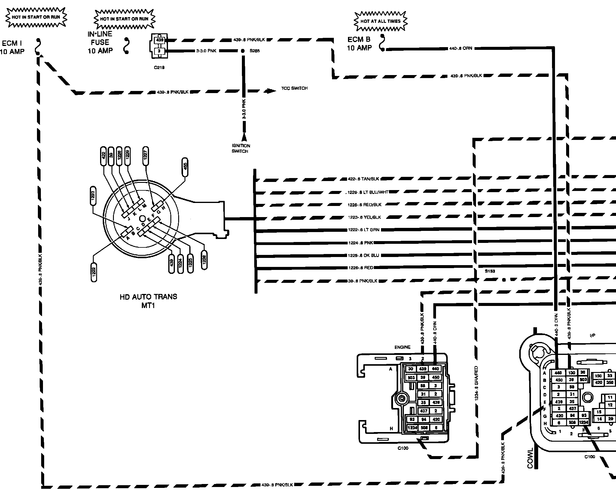
Transmission Control Module (TCM)
>>
Outputs
Outputs
n�%Transmission Control Module (TCM). Output:
�X�%Transmission Control Module (TCM). Outputs: