Curiosii for ever!: Car repair manuals for everyone.

Front

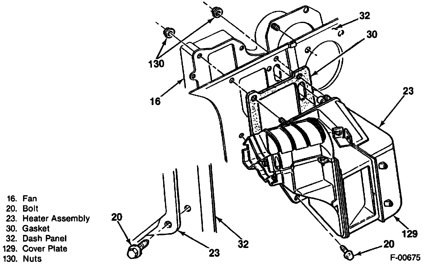
Figure 1-Heater Assembly Component View:




Figure 13-Heater Assembly - Passenger Compartment:





REMOVE OR DISCONNECT
1. Negative battery cable.
2. Drain coolant.
3. Engine overflow coolant bottle.
4. Windshield washer fluid bottle.
5. Heater hoses.
^ Engine cover for additional room.
6. Instrument panel lower right filler panel.
7. Distributor duct.
^ Engine cover for additional room.
8. Heater mounting nuts (126).
9. Air duct.
10. Heater assembly (23).
11. Cover plate (129).
12. Core.

INSTALL OR CONNECT
1. Core
2. Cover plate (129)
3. Heater assembly (23).
4. Air duct.
5. Distributor duct.
6. Filler panel.
7. Heater hoses.
8. Washer bottle.
9. Coolant bottle.
10. Coolant.
11. Negative battery cable.