Curiosii for ever!
: Car repair manuals for everyone.
Home
>>
Chevy Truck
>>
1985
>>
C 30 P/U 2WD V8-350 5.7L
>>
Repair and Diagnosis
>>
Cruise Control
>>
Cruise Control Switch
>>
Testing and Inspection
>>
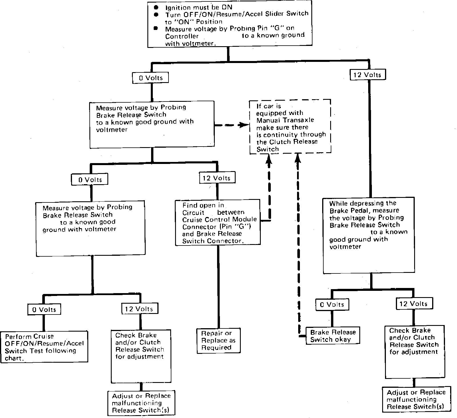
Release Switch Test
Release Switch Test
Fig. 16 Release switch diagnostic chart. Custom Cruise III:
Refer to
Fig. 16
to check cruise
release switch
and related wiring.