Curiosii for ever!: Car repair manuals for everyone.

System Diagnosis - HEI-EST Less Sealed Module Connector

Fig. 3 HEI/EST ignition system diagnosis. Models w/remote coil:




Fig. 4 HEI/EST ignition system diagnosis. 1983-88 models w/integral coil:




Fig. 5 HEI/EST ignition system diagnosis. 1983-88 models w/integral coil:




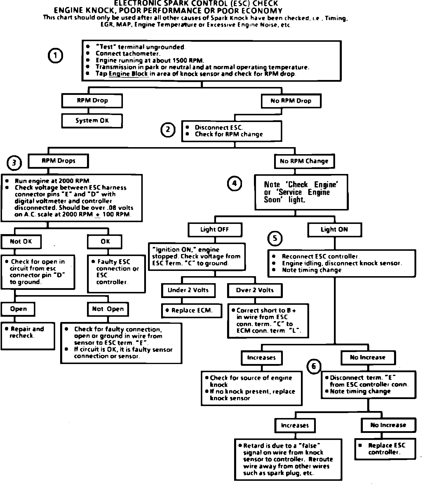
Fig. 6 Electronic Spark Control (ESC) system check:





Refer to diagnostic charts, Figs. 3 through 6, for system diagnosis.
Note the following when testing system or system components:
1. Since this is a full 12 volt system, no resistance wire is used. Also, a diagnostic connector is used on some models. This connector is located in the engine compartment on the left side front fender skirt. On vehicles equipped with this connector, a tachometer may be connected between terminals 6 and G.
2. A tachometer connection is incorporated in the wiring connector on the side of the distributor on models with integral coil, or next to the coil battery terminal on models with remote coil.
3. Never connect a wire directly between the Tach terminal of the distributor connector and ground as this will damage the electronic circuitry of the module.
4. When using a timing light to adjust ignition timing, the connection should be made at the No. 1 spark plug using a suitable adapter or inductive pickup. Piercing the plug wire or boot will cause engine misfire.