Curiosii for ever!: Car repair manuals for everyone.

Timing Cover: Service and Repair




Engine Front Cover Replacement (Except 6.2L (LS9) and 7.0L)

Special Tools

* J 41480 - Front/Rear Cover Alignment - Oil Pan Surface

* J 41476 - Front and Rear Cover Alignment (Crankshaft Oil Seal Area)

Removal Procedure




1. Remove the crankshaft balancer. Refer to Crankshaft Balancer Replacement (6.2L) Crankshaft Balancer ReplacementCrankshaft Balancer Replacement (LS7 and LS3 With Z52) Crankshaft Balancer Replacement (With Z52).

2. Remove the water pump. Refer to Water Pump Replacement Service and Repair.




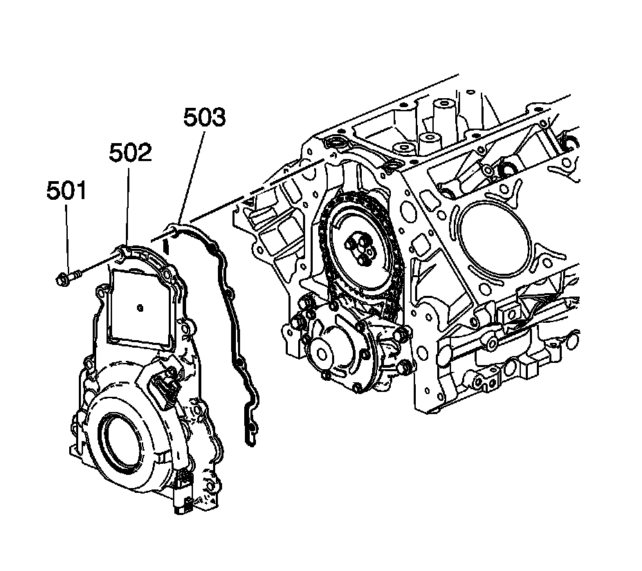
3. Remove the front cover bolts (501).

4. Remove the front cover (502) and gasket (503).

5. Discard the front cover gasket.

6. Clean and inspect the engine front cover. Refer to Engine Front Cover Cleaning and Inspection (LS3 with Z52 Option, LS7, LS9) 59. Engine Front Cover Cleaning and Inspection (with Z52 Option)Engine Front Cover Cleaning and Inspection (LS3 or LSA) 58. Engine Front Cover Cleaning and Inspection.




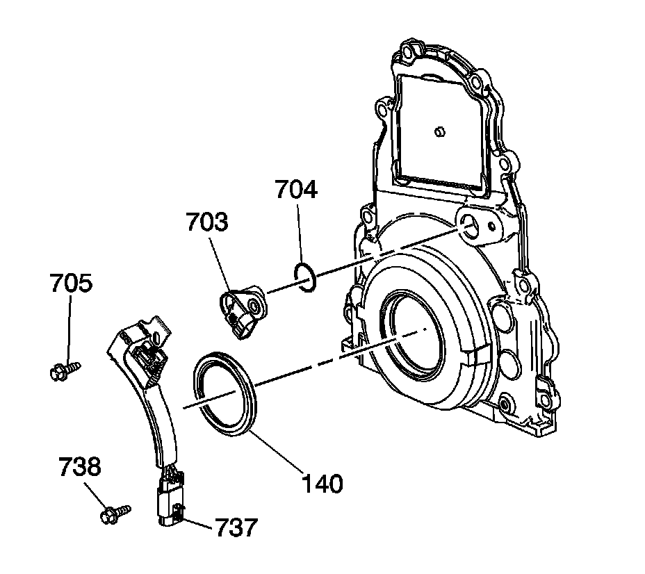
7. Remove the oil seal (140).

8. Remove the bolts (705, 738), camshaft position sensor (703), and wire harness (737).

9. Remove the O-ring (704) from the sensor as required.

Installation Procedure




1. Apply a 5 mm (0.2 in) bead of sealant 20 mm (0.8 in) long to the engine block. Refer to Adhesives, Fluids, Lubricants, and Sealers Adhesives, Fluids, Lubricants, and Sealers for the correct part number.
Apply the sealant directly onto the tabs of the front cover gasket that protrude into the oil pan surface.





Note:

* Do not use the crankshaft oil seal or the engine front cover gasket again.

* Do not apply any type of sealant to the front cover gasket, unless specified.

* The special tools in this procedure are used to properly align the engine front cover at the oil pan surface and to center the crankshaft front oil seal.

- All gasket surfaces should be free of oil or other foreign material during assembly.
The crankshaft front oil seal MUST be centered in relation to the crankshaft.

- The oil pan sealing surface at the front cover and engine block MUST be aligned within specifications.

- An improperly aligned front cover may cause premature front oil seal wear and/or engine assembly oil leaks.

2. Install the front cover gasket (503), front cover (502), and bolts (501).

3. Tighten the cover bolts finger tight. Do not overtighten.





Caution: Refer to Fastener Caution Fastener Caution.

Note: Start the tool-to-front cover bolts. Do not tighten the bolts at this time.

4. Install the J 41480 - front/rear cover alignment - oil pan surface.

Tighten the tool-to-engine block bolts to 25 Nm (18 lb ft).





Note: Align the tapered legs of the tool with the machined alignment surfaces on the front cover.

5. Install the J 41476 - front and rear cover alignment (crankshaft oil seal area).

6. Install the crankshaft balancer bolt.

1. Tighten the crankshaft balancer bolt by hand until snug. Do not overtighten.

2. Tighten the J 41480 - front/rear cover alignment - oil pan surface.

3. Tighten the engine front cover bolts to 25 Nm (18 lb ft).

7. Remove the tools.




8. Measure the oil pan surface flatness, front cover-to-engine block.

1. Place a straight edge across the engine block and front cover oil pan sealing surfaces.
Avoid contact with the portion of the gasket that protrudes into the oil pan surface.

2. Insert a feeler gauge between the front cover and the straight edge tool. The cover must be flush with the oil pan surface, or no greater than 0.5 mm (0.02 in) (a) below flush.

9. If the front cover-to-engine block oil pan surface alignment is not within specifications, repeat the cover alignment procedure.

10. If the correct front cover-to-engine block alignment cannot be obtained, replace the front cover.




11. Inspect the camshaft position sensor O-ring seal (704) for cuts or damage. If the seal is not cut or damaged, it may be used again.

12. Lubricate the O-ring seal with clean engine oil.

13. Install the O-ring seal onto the sensor (703).

14. Install the sensor to the cover.

15. Install the camshaft position sensor wire harness (737) and bolts (705, 738).

Tighten the bolts to 12 Nm (106 lb in).

16. Install the water pump. Refer to Water Pump Replacement Service and Repair.

17. Install the crankshaft balancer. Refer to Crankshaft Balancer Replacement (6.2L) Crankshaft Balancer ReplacementCrankshaft Balancer Replacement (LS7 and LS3 With Z52) Crankshaft Balancer Replacement (With Z52).