Curiosii for ever!: Car repair manuals for everyone.

Timing Cover: Service and Repair




Engine Front Cover Replacement (L99)

Special Tools

J 41476 - Front and Rear Cover Alignment Tool

Removal Procedure




1. Remove the water pump. Refer to Water Pump Replacement (LS3/L99) Service and RepairWater Pump Replacement (LFX) Service and RepairWater Pump Replacement (LSA) Service and Repair.

2. Remove the crankshaft balancer. Refer to Crankshaft Balancer Replacement Service and Repair.

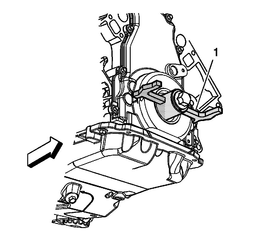
3. Disconnect the engine harness electrical connector (1) from the camshaft position (CMP) sensor wire harness electrical connector.




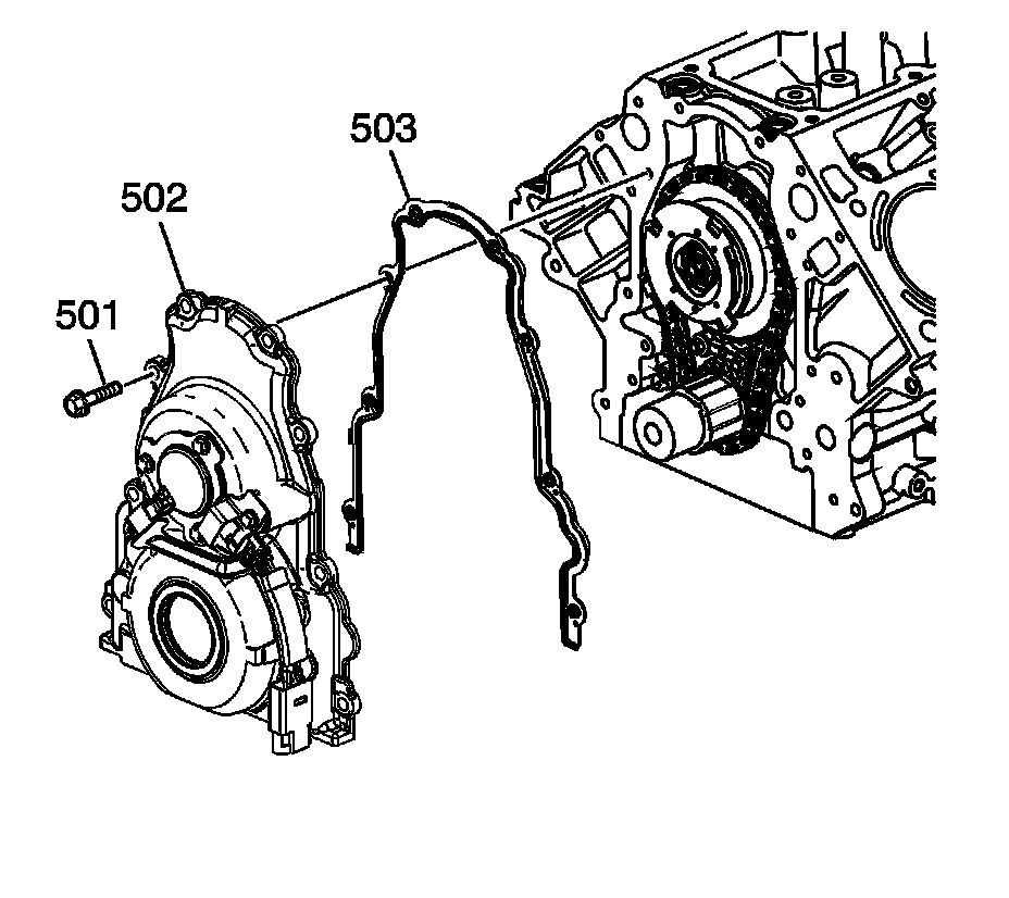
4. Remove the oil pan-to-front cover bolts (1).




5. Remove the front cover bolts (501).

6. Remove the front cover (502) and gasket (503).

7. Discard the front cover gasket.

8. Remove the crankshaft front oil seal.




9. If replacing the engine front cover perform the following steps, otherwise proceed to step 10 of the installation procedure.

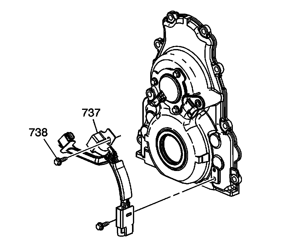
10. Remove the CMP sensor wire harness bolts (738).

11. Disconnect the CMP sensor wire harness from the CMP sensor.

12. Remove the CMP sensor wire harness (737).




13. Remove the CMP sensor (703).




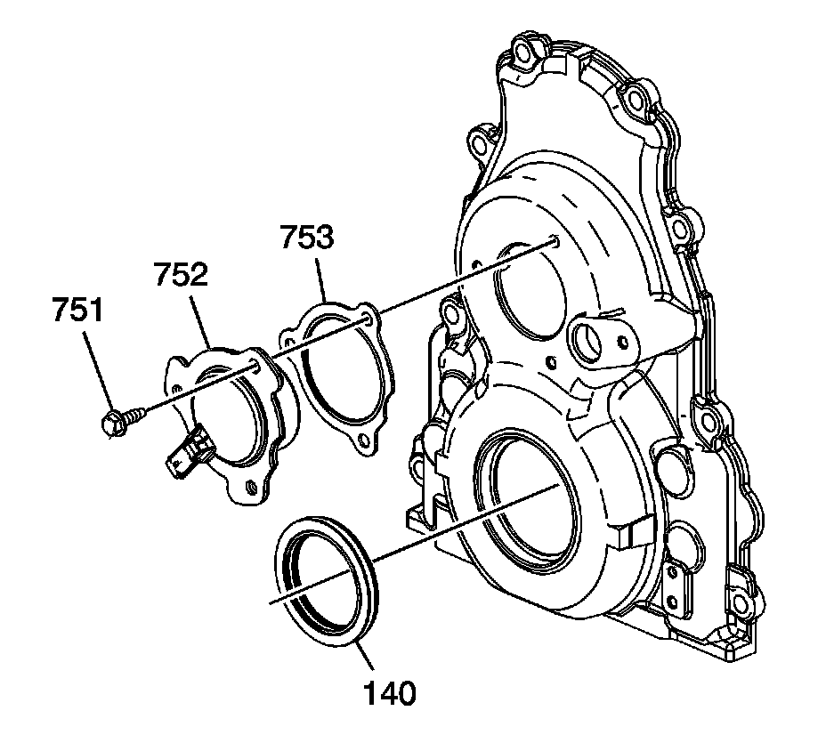
14. Remove the CMP actuator magnet bolts (751), and magnet (752).

15. Remove and discard the CMP actuator magnet gasket (753).

Installation Procedure

Note:

* Do not reuse the crankshaft oil seal or front cover gasket.

* Do not apply any type of sealant to the front cover gasket, unless specified.

* The special tool in this procedure is used to properly center the front crankshaft front oil seal.

- All gasket surfaces should be free of oil or other foreign material during assembly.

- The crankshaft front oil seal MUST be centered in relation to the crankshaft.

- An improperly aligned front cover may cause premature front oil seal wear and/or engine oil leaks.




1. If replacing the front cover perform the following steps, otherwise proceed to step 10.

2. Install a NEW CMP actuator magnet gasket (753) onto the magnet.

Caution: Refer to Fastener Caution Fastener Caution.

3. Install the CMP actuator magnet (752) and bolts (751) and tighten to 12 Nm (106 lb in).




4. Inspect the CMP sensor O-ring seal for cuts or damage. If the seal is not cut or damaged, it may be reused.

5. Lubricate the O-ring seal (704) with clean engine oil.

6. Install the CMP sensor (703).




7. Position the CMP sensor wire harness (737) to the front cover

8. Connect the CMP sensor wire harness to the CMP sensor.

9. Install the CMP sensor wire harness bolts (738) and tighten to 12 Nm (106 lb in).




10. Apply a 5 mm (0.20 in) bead of sealant, 20 mm (0.80 in) long to the oil pan to engine block junction. Refer to Adhesives, Fluids, Lubricants, and Sealers [1][2]Fluid Type Specifications.

11. Position the NEW engine front cover gasket (503) and front cover (502) to the engine.

12. Install the front cover bolts (501) until snug. Do not overtighten.




13. Install the oil pan-to-front cover bolts (1) until snug. Do not over tighten.




14. Install J 41476 - front and rear cover alignment tool to the crankshaft.

15. Align the tapered legs of the J 41476 - front and rear cover alignment tool with the machined alignment surfaces on the front cover.

16. Install the crankshaft balancer bolt until snug. Do not overtighten.

1. Tighten the oil pan to front cover bolts to 25 Nm (18 lb ft).

2. Tighten the engine front cover bolts to 25 Nm (18 lb ft).

17. Remove the J 41476 - front and rear cover alignment tool.




18. Connect the engine harness electrical connector (1) to the CMP sensor wire harness electrical connector.

19. Install a NEW crankshaft front oil seal. Refer to Crankshaft Front Oil Seal Replacement Service and Repair.

20. Install the water pump. Refer to Water Pump Replacement (LS3/L99) Service and RepairWater Pump Replacement (LFX) Service and RepairWater Pump Replacement (LSA) Service and Repair.