Curiosii for ever!: Car repair manuals for everyone.

Timing Chain: Service and Repair




Camshaft Timing Chain and Sprocket Replacement (RPO LS9, LS7, And LS3 W/Z52)

Special Tools
* EN 46330 Timing Belt Tensioner Retaining Pin
* EN-47812 Installer Bolt
* J 8433 Pulley Puller
* J 41558 Crankshaft Sprocket Remover
* J 41665 Crankshaft Balancer and Sprocket Installer
* J 41816-2 Crankshaft End Protector
* J 42386-A Flywheel Holding Tool

Removal Procedure





Caution: Do not turn the crankshaft assembly after the timing chain has been removed in order to prevent damage to the piston assemblies or the valves.

1. Remove the oil pump. Refer to Oil Pump, Screen and Crankshaft Oil Deflector Removal (6.2L LS3) ().
2. Remove and discard the camshaft sprocket bolt (1).
3. Remove the camshaft sprocket (2) and timing chain (3).




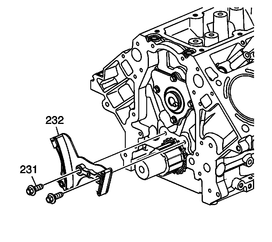
4. Remove the bolts (231) and timing chain tensioner (232) (LS9 only).




5. Remove the bolts (231) and chain dampener (232) (LS7 only).




6. Use the J 41816-2 (1), the J 41558 (2), bolts (3), and the J 8433 (4) in order to remove the crankshaft sprocket.




7. Remove the crankshaft sprocket (207).




8. Remove the crankshaft sprocket key, as required.

Installation Procedure




1. Install the key into the crankshaft keyway, if previously removed.




2. Tap the key (122) into the keyway until both ends of the key bottom onto the crankshaft.




3. Install the crankshaft sprocket (207) onto the front of the crankshaft. Align the crankshaft key with the crankshaft sprocket keyway.




4. Use the EN-47812 (1) and the J 41665 (2) in order to install the crankshaft sprocket.
Install the sprocket onto the crankshaft until fully seated against the crankshaft flange.
5. Rotate the crankshaft sprocket until the alignment mark is in the 12 o'clock position.




6. Compress the timing chain tensioner guide and install the EN 46330 (LS9 only).





Caution: Refer to Fastener Caution (Fastener Caution).

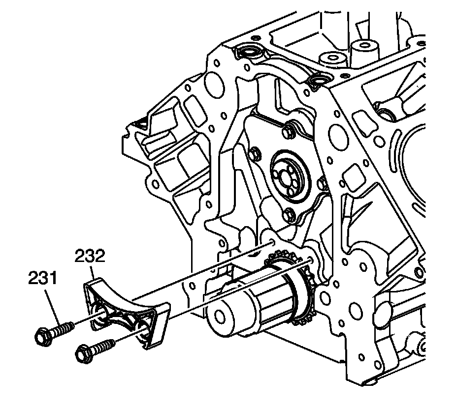
7. Install the timing chain tensioner (232) and bolts (231) and tighten to 25 Nm (18 lb ft) (LS9 only).




8. Install the bolts (231) and chain dampener (232) (LS7 only).





Note:
* The sprocket teeth and timing chain must mesh.
* The camshaft and the crankshaft sprocket alignment marks MUST be aligned properly.

9. Install the camshaft sprocket (2), timing chain (3), and bolt (1).




10. Inspect the sprockets for proper alignment. The mark on the camshaft sprocket (1) should be located in the 6 o'clock position and the mark on the crankshaft sprocket (2) should be located in the 12 o'clock position.




11. Remove the EN 46330 (LS9 only).

Note: Do not apply threadlock to the flex plate bolts at this time.

12. Temporarily install the automatic transmission flex plate or manual transmission flywheel and bolts. Refer to Engine Flywheel Installation (6.2L LS3) ()Engine Flywheel Installation (6.2L LS9) (100. Engine Flywheel Installation)Engine Flywheel Installation (7.0L) ().




13. Install the J 42386-A and bolts. Use one M10 - 1.5 x 120 mm bolt and one M10 - 1.5 x 45 mm bolt for proper tool operation. Tighten the J 42386-A bolts to 50 Nm (37 lb ft).
14. Remove the J 42386-A and bolts.




15. Install the camshaft sprocket bolts and tighten to 30 Nm (22 lb ft).
16. Remove the automatic transmission flex plate or manual transmission flywheel and bolts. Refer to Engine Flywheel Removal (6.2L LS3) (3. Engine Flywheel Removal)Engine Flywheel Removal (6.2L LS9) (3. Engine Flywheel Removal)Engine Flywheel Removal (7.0L LS7) (3. Engine Flywheel Removal).
17. Install the oil pump. Refer to Oil Pump, Screen and Crankshaft Oil Deflector Installation (6.2L LS3) ().