Curiosii for ever!: Car repair manuals for everyone.

Negative: Service and Repair




Battery Negative Cable Replacement

Removal Procedure

1. Remove the battery box cover.
2. Remove the air intake duct. Refer to Air Cleaner Outlet Duct Replacement .
3. Disconnect the negative battery cable. Refer to Battery Negative Cable Disconnection and Connection (LAT) Service and RepairBattery Negative Cable Disconnection and Connection (LE5, LE9, LZ4, LZE, or LY7) Service and Repair.
4. Disconnect the battery current sensor.
5. Remove the retaining nut from the ground wire.
6. Remove the ground wire.
7. Remove the retaining clip for the negative battery cable.




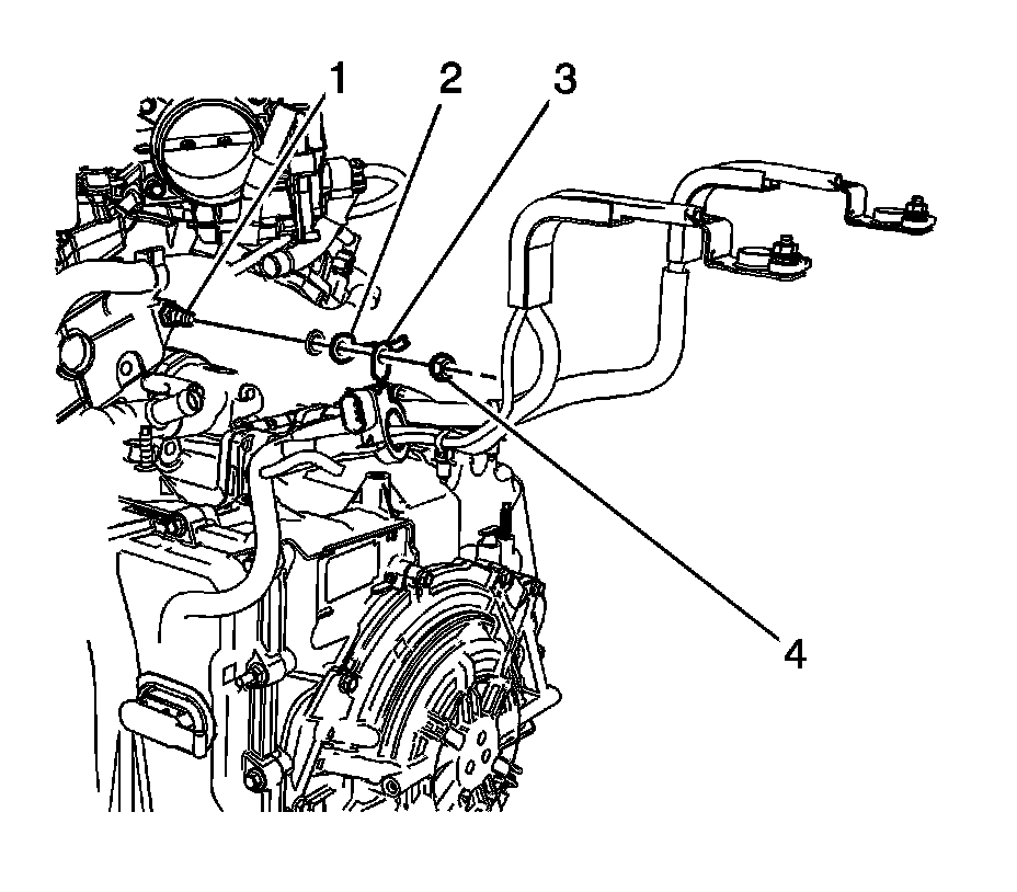
8. Remove the retaining nut for the ground wire (4).
9. Remove the engine harness ground lead (3).
10. Remove the battery cable ground lead (2) from the stud/nut (1).
11. Remove the negative battery cable from the engine harness.

Installation Procedure

1. Position the negative cable between the battery and the engine block.




2. Install the negative cable ground (2) to the stud/nut (1).
3. Install the engine harness ground lead (3).

Caution: Refer to Fastener Caution Fastener Caution.

4. Install the retaining nut for the ground wire (4) and tighten to 25 Nm (18 lb ft).
5. Install the retaining clip for the battery cable.
6. Install the ground wire.
7. Install the retaining nut for the ground wire.
8. Connect the negative cable. Refer to Battery Negative Cable Disconnection and Connection (LAT) Service and RepairBattery Negative Cable Disconnection and Connection (LE5, LE9, LZ4, LZE, or LY7) Service and Repair.
9. Install the battery box cover.
10. Install the air cleaner outlet duct. Refer to Air Cleaner Outlet Duct Replacement .