Curiosii for ever!: Car repair manuals for everyone.

Differential: Service and Repair




Final Drive Replacement

Tools Required

J 42562 Axle Removal Wedge

Removal Procedure




1. Remove the case extension housing. Refer to Case Extension Replacement (Service and Repair).
2. Remove the left drive axle from the transaxle. Refer to Wheel Drive Shaft Replacement (Service and Repair).
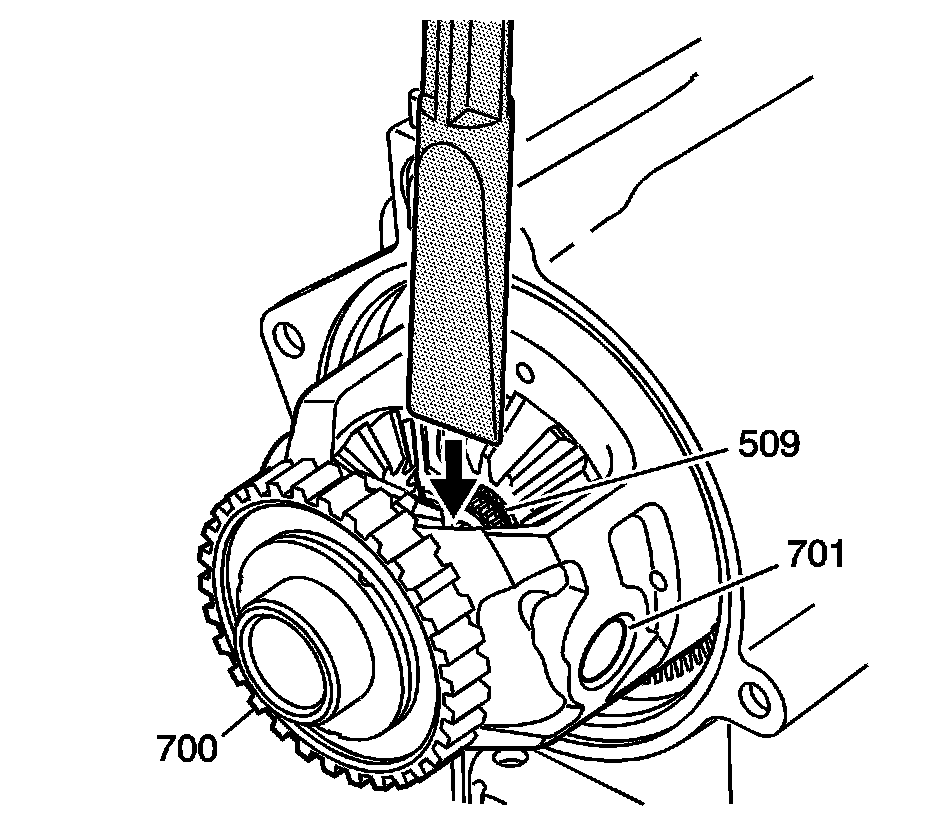
3. Rotate the differential carrier until the end of the output shaft can be seen and the differential pinion shaft (701) is in a horizontal position.
4. Place the J 42562 between the end of the output shaft and the differential pinion shaft.
5. Using a hammer, hit the end of the axle removal tool in order to compress the output shaft compression ring (509) and push the output shaft through the differential side gear.




6. Remove the differential carrier (700).
7. Using snap ring pliers remove the compression ring (509) from the output shaft.




8. Remove the output shaft (510) through the left wheel opening.




9. Remove the sun gear thrust bearing (698) from the differential carrier sun gear. The bearing may be stuck to the differential carrier.
10. Remove the differential carrier sun gear (697).
11. Remove the park gear (696).
12. Remove the internal gear thrust bearing (695) from the differential carrier internal gear.
13. Remove the sun gear shaft (689.)

Installation Procedure




1. Assemble the sun gear thrust bearing (698), the differential carrier sun gear (697), the park gear (696), the internal gear thrust bearing (695) and the sun gear shaft (689) into the differential carrier (700).




2. Install the differential carrier into the case.




3. Install the drive axle retainer rings (509) to the output shaft (510).
4. Hold the front differential carrier in place and carefully install the output shaft to the transmission through the left wheel opening.
5. Install the case extension housing. Refer Case Extension Replacement (Service and Repair).
6. Install left drive axle to the transaxle. Refer to Wheel Drive Shaft Replacement (Service and Repair).