Curiosii for ever!: Car repair manuals for everyone.

Door Module: Locations




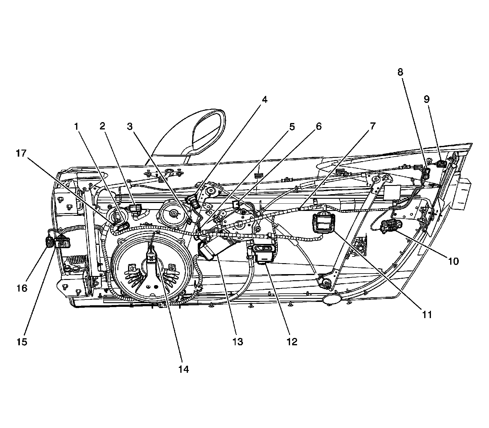
Harness Routing Views

Driver Door Harness Routing




1 - Door Handle Switch - Driver Exterior
2 - Door Lock Indicator - Driver
3 - J579
4 - J559
5 - Memory/Heated Seat Switch - Driver
6 - Door Lock Switch - Driver
7 - Speaker - Left Front
8 - Outside Rearview Mirror - Driver X1
9 - J539
10 - Outside Rearview Mirror - Driver X2
11 - X503 (U65)
12 - X501
13 - Speaker - Left Subwoofer
14 - Door Control Module - Driver
15 - Window Switch - Driver
16 - Door Handle Switch - Driver Interior
17 - X555
18 - Inflatable Restraint Side Impact Sensor (SIS) - Left

Passenger Door Harness Routing




1 - Outside Rearview Mirror - Passenger X2
2 - Outside Rearview Mirror - Passenger X1
3 - Speaker - Right Front
4 - Door Lock Switch - Passenger
5 - J680
6 - Door Handle Switch - Passenger Interior
7 - J660
8 - Door Lock Indicator - Passenger
9 - Door Handle Switch - Passenger Exterior
10 - Inflatable Restraint Side Impact Sensor (SIS) - Right
11 - X666
12 - Window Switch - Passenger
13 - Door Control Module - Passenger
14 - Speaker - Right Subwoofer
15 - X600
16 - X602 (U65)
17 - J640