Curiosii for ever!
: Car repair manuals for everyone.
Home
>>
Chevrolet
>>
2010
>>
Corvette V8-6.2L
>>
Repair and Diagnosis
>>
Diagrams
>>
Electrical Diagrams
>>
Locks
>>
System Diagram
>>
Release Systems Schematics
Release Systems Schematics
Body Control System Schematics
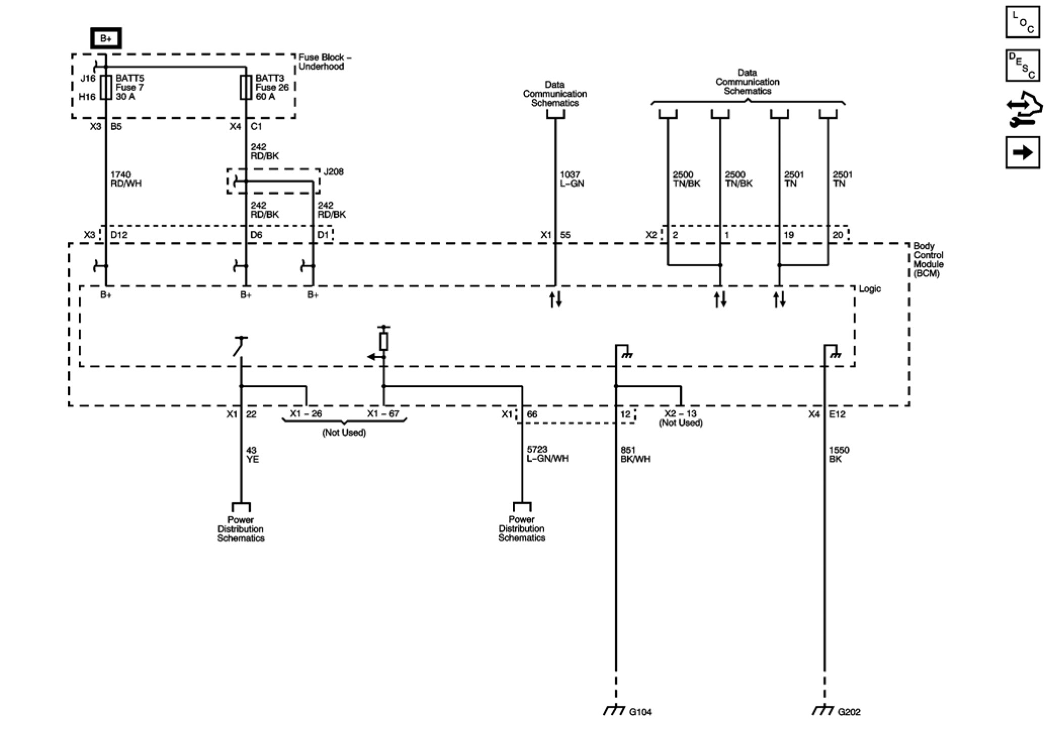
Power, Ground and Serial Data
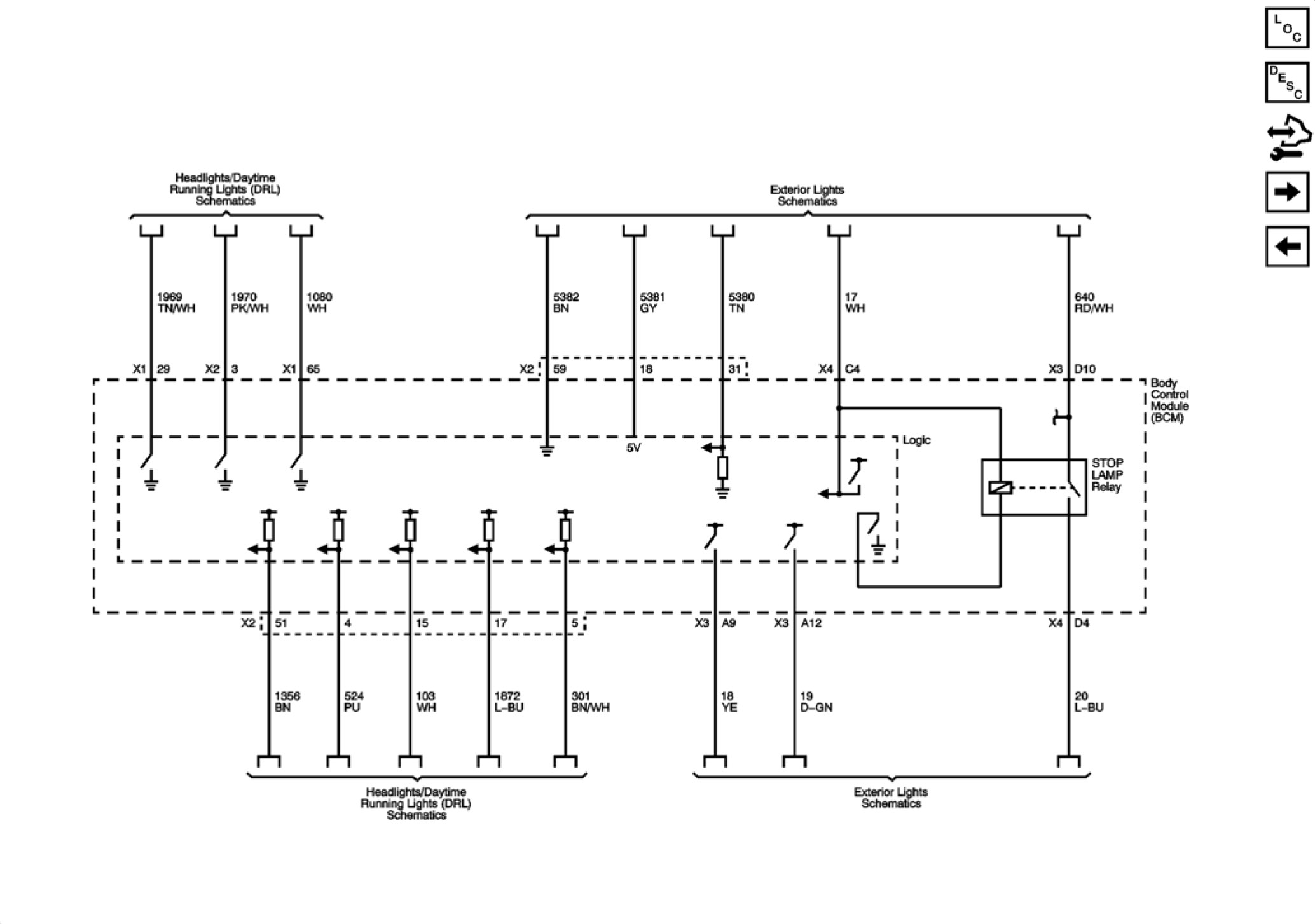
Lighting References (1 of 2)
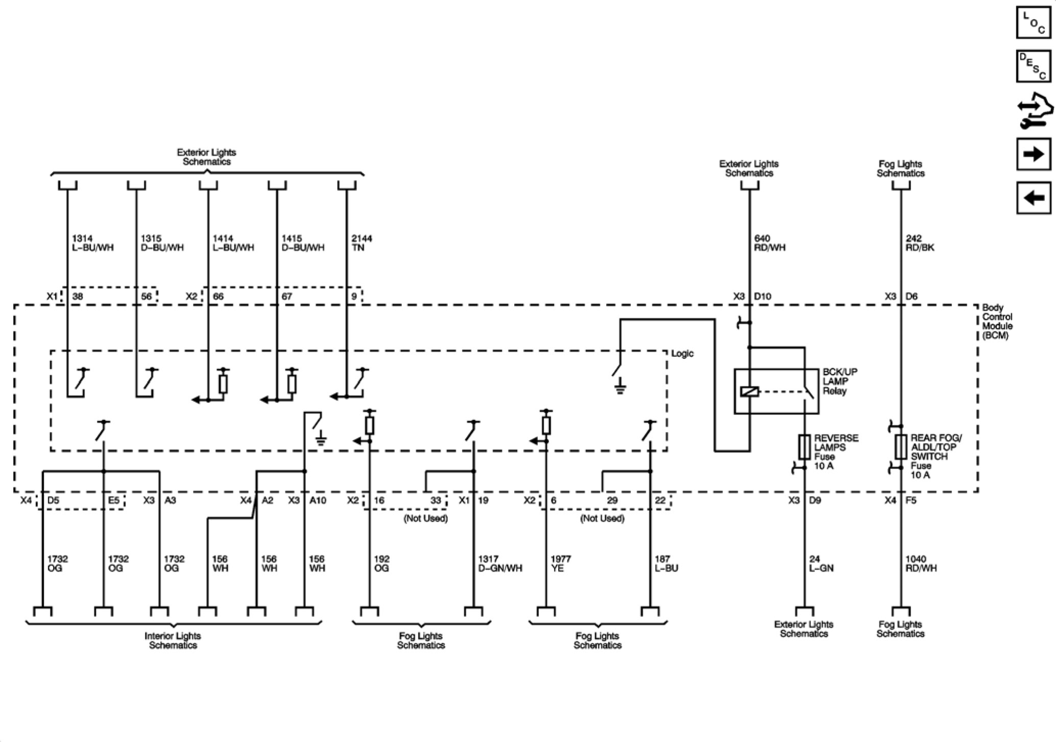
Lighting References (2 of 2)
Subsystem References (1 of 2)
Subsystem References (2 of 2)