Curiosii for ever!: Car repair manuals for everyone.

46. Final Drive Assembly Disassemble




Final Drive Assembly Disassemble




1. Remove the final drive sun gear (115).




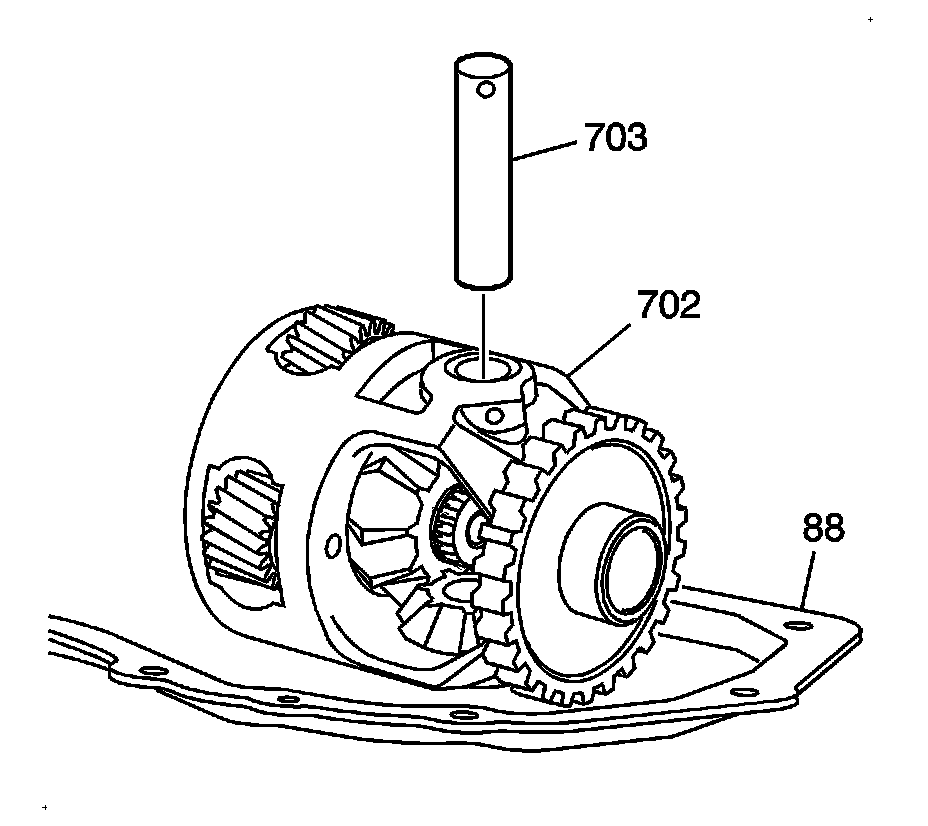
2. Remove the differential pinion shaft retaining pin (704). Use a pin punch.





Note: If the pinion gears are removed, place the final drive carrier into a clean transmission oil pan in order to prevent losing the needle bearings.

3. Remove the differential pinion shaft (703).




4. Remove the differential pinion gears (707), thrust washers (706), the differential side gears (709), and the thrust washers (708).




5. Inspect the final drive sun gear to carrier thrust bearing (700).
6. Inspect all pinions for excessive wear or bearing noise.