Curiosii for ever!: Car repair manuals for everyone.

Communications Control Module: Locations




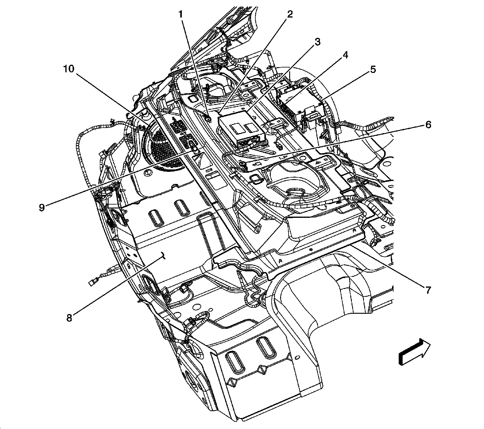
Luggage Compartment/Rear of Vehicle Component Views

Rear Compartment and Shelf Components




1 - G401
2 - G402 Coupe
3 - Digital Radio Receiver (U2K)
4 - Wireless Communication Interface Antenna - Bluetooth (UPF)
5 - Vehicle Communication Interface Module (VCIM) (UE1)
6 - G402 (Sedan)
7 - Rear Window Shelf
8 - Floor Pan
9 - Rear Compartment Courtesy Lamp
10 - Speaker - Subwoofer (UQ3)