Curiosii for ever!: Car repair manuals for everyone.

Electrical Diagrams



ENGINE CONTROLS SCHEMATICS

Power, Ground, MIL, Communication







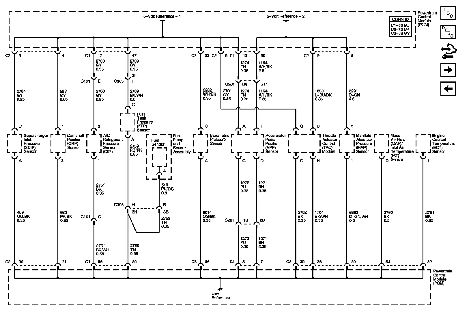
5-Volt and Low Reference Bussing







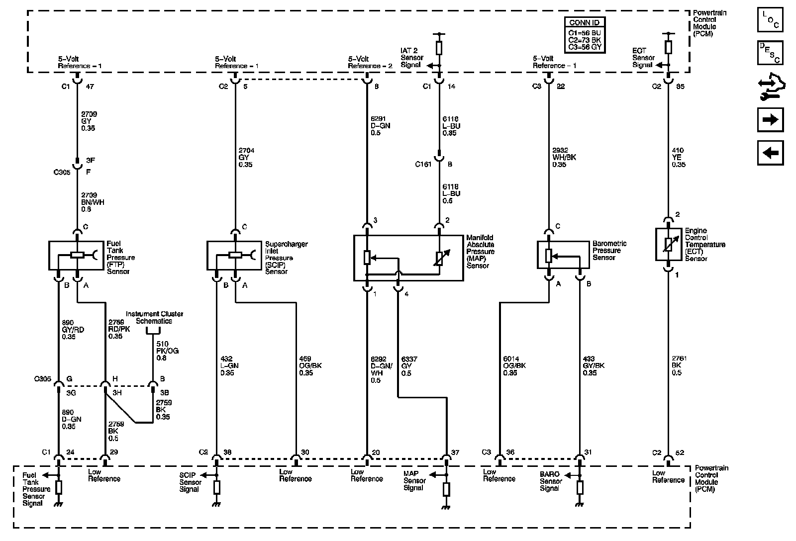
Engine Data Sensors - Pressure, Temperature







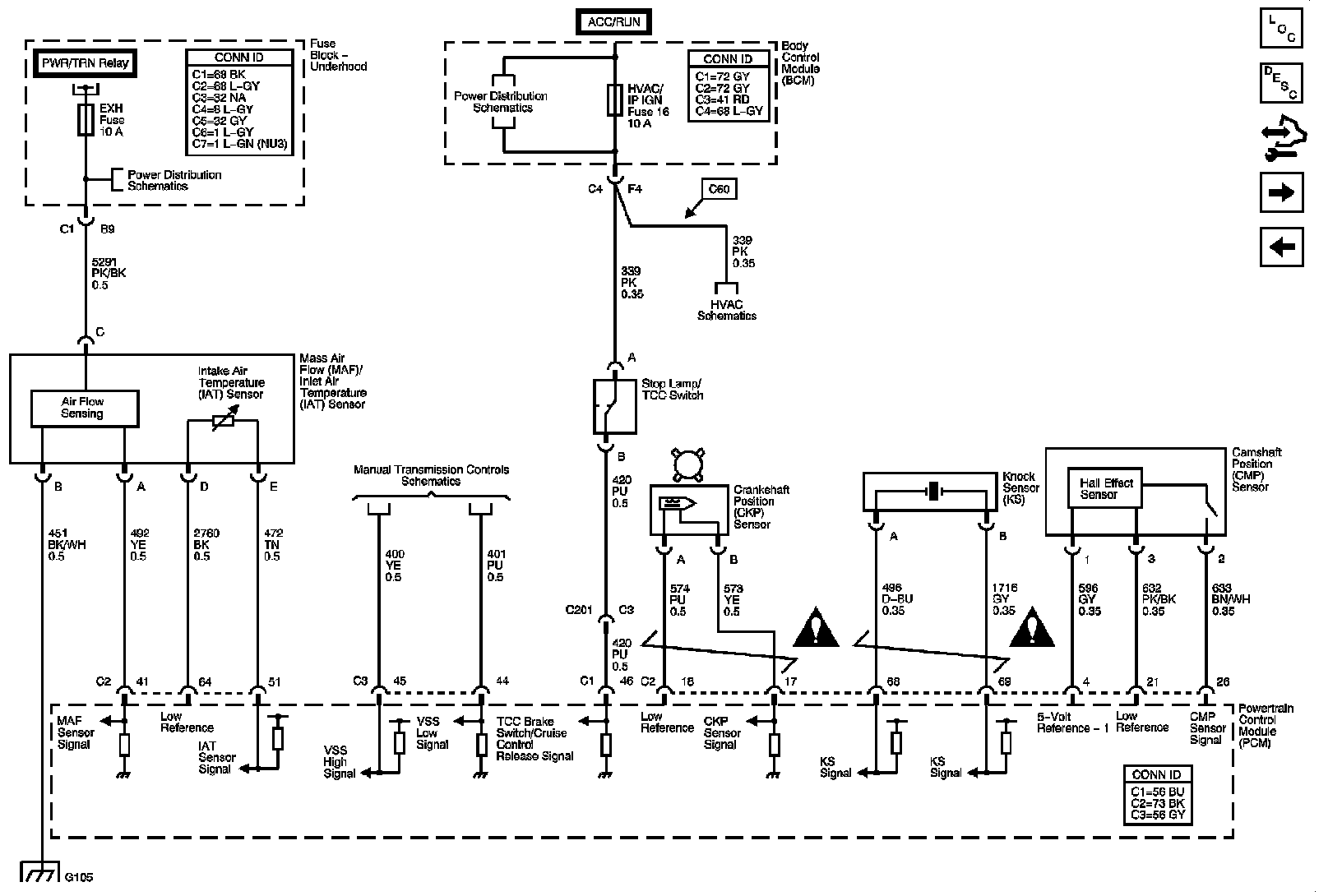
Engine Data Sensors - MAF/IAT, CKP, KS, CMP, VSS







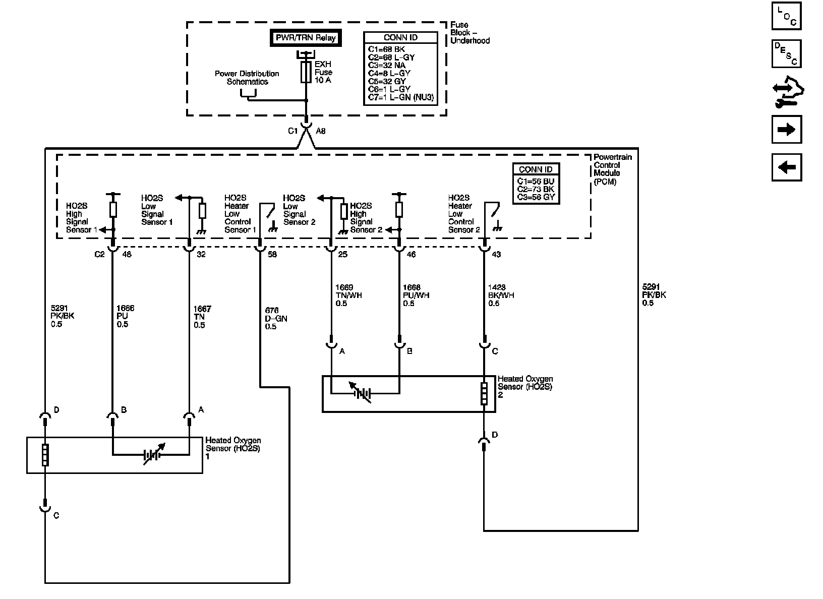
Engine Data Sensors - HO2S







Engine Data Sensors - APP, TAC







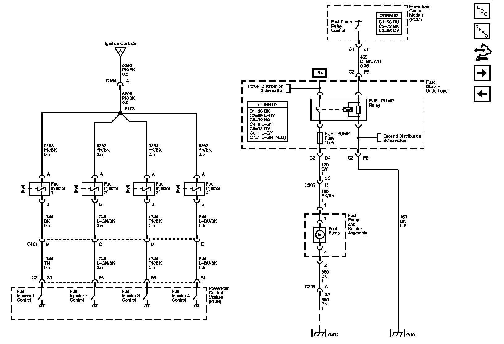
Ignition Controls







Fuel Delivery







Engine Data Sensors - EVAP, Aftercooler Pump, Supercharger Control







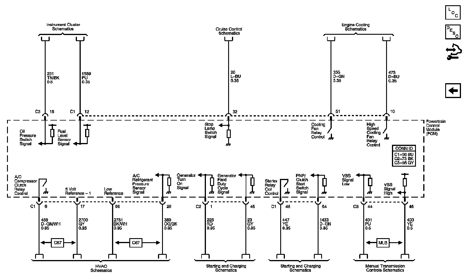
Controlled/Monitored Subsystem References







Locations: The locations for the Connectors, Grounds, Splices, and Grommets shown within these diagrams can be found via their numbers at Vehicle Locations. Locations