Curiosii for ever!: Car repair manuals for everyone.

Starter Motor: Service and Repair



STARTER MOTOR REPLACEMENT

REMOVAL PROCEDURE




1. Disconnect the negative battery cable.
2. Remove the front lower air deflector panel.
3. Remove the torque converter cover.
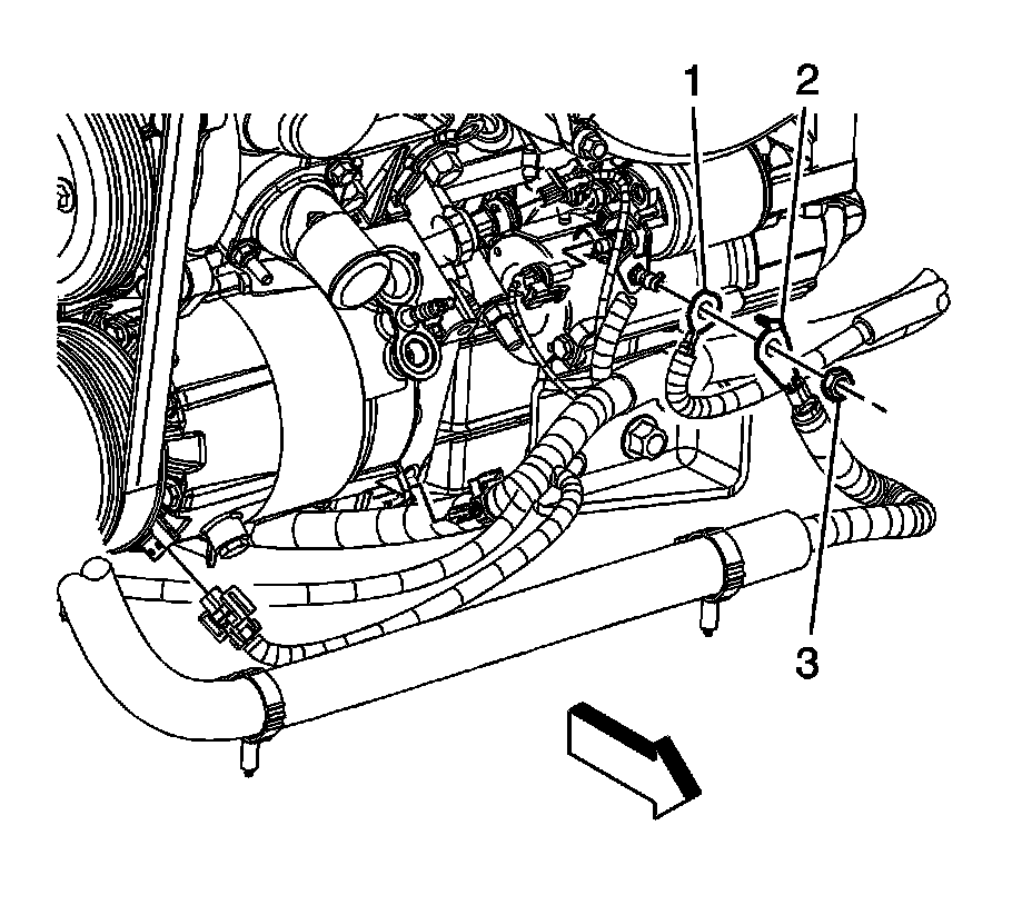
4. Remove the starter solenoid BAT terminal nut (1) from the starter motor.
5. Remove the positive battery cable terminal (2) and engine harness terminal (3) from the starter.




6. Disconnect the starter motor electrical connector (3).




7. Remove the starter bolts.
8. Remove the starter.

INSTALLATION PROCEDURE




1. Position the starter motor to the engine.
2. Install the starter bolts.

NOTE: Refer to Fastener Notice.

Tighten the bolts to 43 N.m (32 lb ft).




3. Connect the starter motor electrical connector (3).




4. Install the engine harness terminal (1) and positive battery cable terminal (2) to the starter. Ensure that the positive battery cable terminal anti-rotation feature is aligned correctly.
5. Install the starter solenoid BAT terminal nut (3) to the starter motor.

Tighten the nut to 10 N.m (89 lb in).

6. Install the torque converter covers.
7. Install the front lower air deflector panel.
8. Connect the negative battery cable.