Curiosii for ever!: Car repair manuals for everyone.

Electrical Diagrams



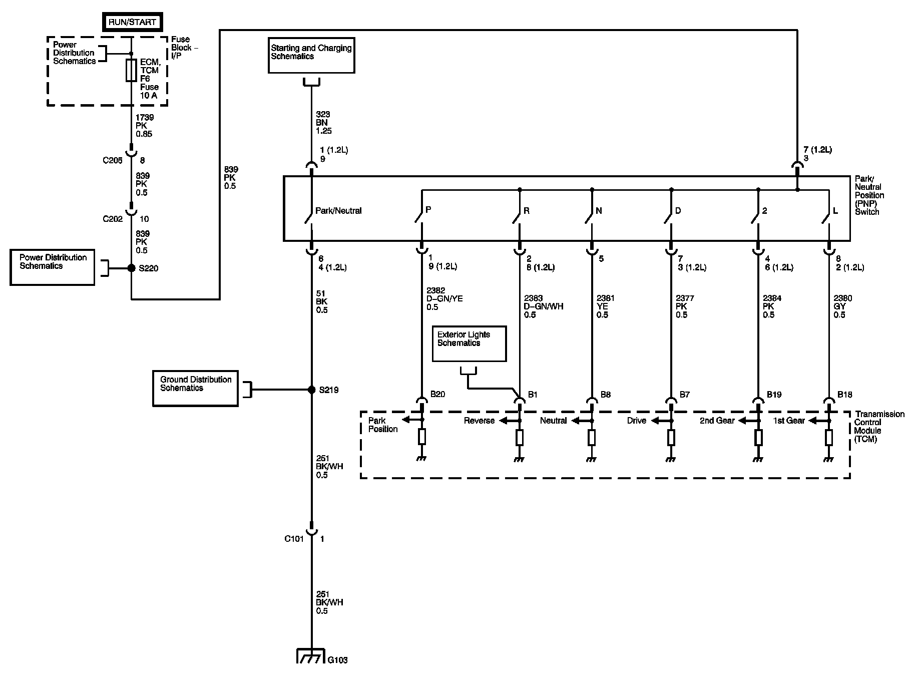
Automatic Transmission Controls Diagrams 1:




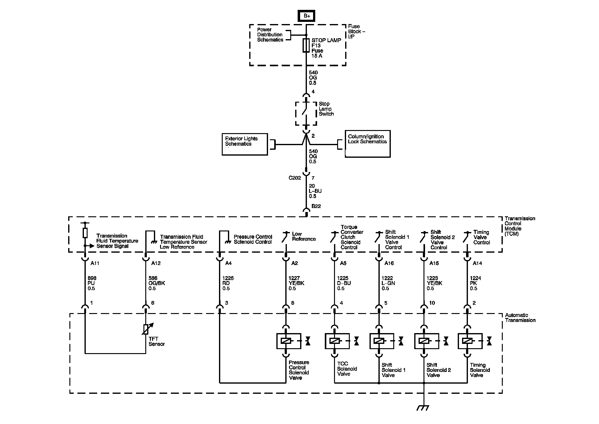
Automatic Transmission Controls Diagrams 2:




Automatic Transmission Controls Diagrams 3:




Automatic Transmission Controls Diagrams 4:





Locations: The locations for the Connectors, Grounds, Splices, and Grommets shown within these diagrams can be found via their numbers at Vehicle Locations. Locations