Curiosii for ever!: Car repair manuals for everyone.

Brake Pads Replacement



BRAKE PADS REPLACEMENT

Removal Procedure

1. Inspect the fluid level in the brake master cylinder reservoir.
2. If the brake fluid level is midway between the maximum-full point and the minimum allowable level, no brake fluid needs to be removed from the reservoir before proceeding.
3. If the brake fluid level is higher than midway between the maximum-full point and the minimum allowable level, remove brake fluid to the midway point before proceeding.
4. Raise and support the vehicle.
5. Remove the tire and wheel assembly.
6. Install and firmly hand tighten 2 wheel nuts to opposite wheel studs in order to retain the rotor to the hub.





7. Install a large C-clamp over the body of the brake caliper with the C-clamp ends against the rear of the caliper body and against the outboard brake pad.
8. Tighten the C-clamp evenly until the caliper piston is compressed into the caliper bore enough to allow the caliper to slide past the brake rotor.
9. Remove the C-clamp from the caliper.





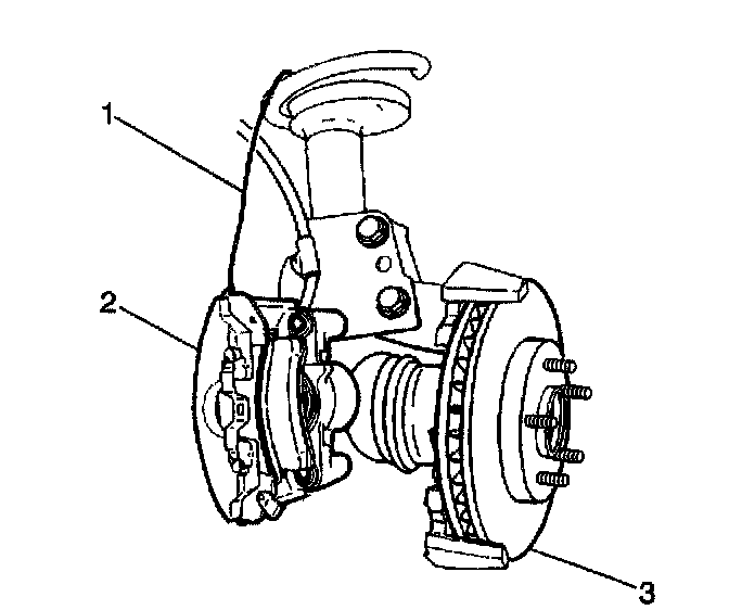
10. Fully loosen the caliper bolts (1, 4) from the steering knuckle (3).





Notice: Support the brake caliper with heavy mechanic's wire, or equivalent, whenever it is separated from it's mount and the hydraulic flexible brake hose is still connected. Failure to support the caliper in this manner will cause the flexible brake hose to bear the weight of the caliper, which may cause damage to the brake hose and in turn may cause a brake fluid leak.

11. Without disconnecting the hydraulic brake flexible hose, remove the caliper assembly (2) from the steering knuckle. Support the caliper with heavy mechanic's wire (1), or equivalent.






12. Remove the brake pads from the caliper.






13. Remove the disc brake caliper bots (1) fcm the caliper assembly (3).
14. Inspect the caliper bolts (1) for rust, corroson and/or damage.
15. If the bolts are rusty, corroded. and/or danaged, replace the bolts (1) and replace the bushings (2).




Installation Procedure





1. Install a large C-clamp (2) over the body of the brake caliper (1), with the C-clamp ends against the rear of the caliper body and against an old inboard brake pad or a wood block installed against the caliper piston.
2. Tighten the C-clamp (2) evenly until the caliper piston is compressed completely into the caliper bore.
3. Remove the C-clamp and the old brake pad or wood block from the caliper.





4. Lubricate the caliper bushings and install the caliper bolts to the caliper. Refer to Disc Brake Hardware Replacement on page 5-77
5. Install the brake pads to the caliper.
6. Thoroughly clean the brake pad mating surface on the steering knuckle of any surface debris and/or corrosion.
7. Apply a thin layer of high temperature silicone brake lubricant to the brake pad mating surface on the steering knuckle.





8. Install the caliper assembly (2) to the steering knuckle (3).
9. Tighten the caliper bolts (1, 4) to the steering knuckle (3).
Tighten the bolts to 51 N.m (38 lb ft).
10. Remove the wheel nuts securing the rotor to the hub.
11. Install the tire and wheel assembly.
12. Lower the vehicle.
13. With the engine OFF, gradually apply the brake pedal to approximately 2/3 of its travel distance.
14. Slowly release the brake pedal.
15. Wait 15 seconds, then gradually apply the brake pedal approximately 213 of its travel distance again until a firm brake pedal apply is obtained. This will properly seat the brake caliper pistons and brake pads.
16. Fill the brake master cylinder reservoir to the proper level. Refer to Master Cylinder Reservoir Filling.
17. Burnish the pads and rotors. Refer to Burnishhg Pads and Rotors.