Curiosii for ever!: Car repair manuals for everyone.

Scan Tool Testing and Procedures

Diagnostic Chart 1 Of 2:




Data Link Connector Diagnosis (Part 2 Of 2):




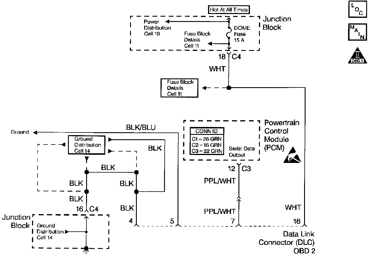
Schematic:






CIRCUIT DESCRIPTION
The Data Link Connector (DLC) provides communication with the Powertrain Control Module (PCM). The DLC is located under the instrument panel. The DLC links a scan tool to the PCM serial data stream. The list below describes common uses of the scan tool.
^ Identifying saved Diagnostic Trouble Codes (DTCs).
^ Reading the serial data stream.
^ Clearing the DTCs.
^ Storing the Freeze Frame data.

DIAGNOSTIC AIDS
Some scan tools may require an external power supply. The scan tool must use the correct power feed.

Correctly select the model year, the carline, and the VIN code on the scan tool. If the scan tool operates incorrectly, test the scan tool on another vehicle in order to ensure that the scan tool is causing the malfunction.

Inspect in detail any circuitry that is suspected of causing an intermittent malfunction for the following conditions.
^ Backed out terminals.
^ Incorrect mating of terminals.
^ Broken electrical connector locks.
^ Incorrectly formed terminals or damaged terminals. Faulty terminal-to-wire connections.
^ Physical damage to the wiring harness.
^ A broken conductor inside the wire insulation.
^ Corrosion of electrical connections, of splices, or of terminals.

TEST DESCRIPTION
The numbers below refer to the step numbers in the diagnostic table.
1. The Powertrain OBD System Check prompts the technician to complete some basic checks, and to save the applicable freeze frame data on the scan tool. This creates an electronic copy of the data that was taken when the fault occurred. The scan tool saves the information for later reference.
2. This step checks if the scan tool will turn ON.
3. This step checks if the scan tool can establish communication on the PCM serial data line.
This step checks for B+ at the DLC.
5. This step checks for B+ at the DLC.
6. This step checks the ground circuits at the DLC.
9. This step checks for a fault in the serial data circuit or for a faulty scan tool.
10. The PCM supplies a low current voltage on the serial data circuit. The normal circuit low current will NOT illuminate a test lamp. If the circuit is shorted to battery positive voltage, the higher current will illuminate the test lamp.
11. The scan tool may be damaged by high current flow on the serial data circuit at DLC terminal 7. Check the scan tool for correct operation on a known good vehicle that uses terminal 7 of the DLC for serial data communication.