Curiosii for ever!: Car repair manuals for everyone.

Scan Tool Testing and Procedures

Diagnostic Chart:




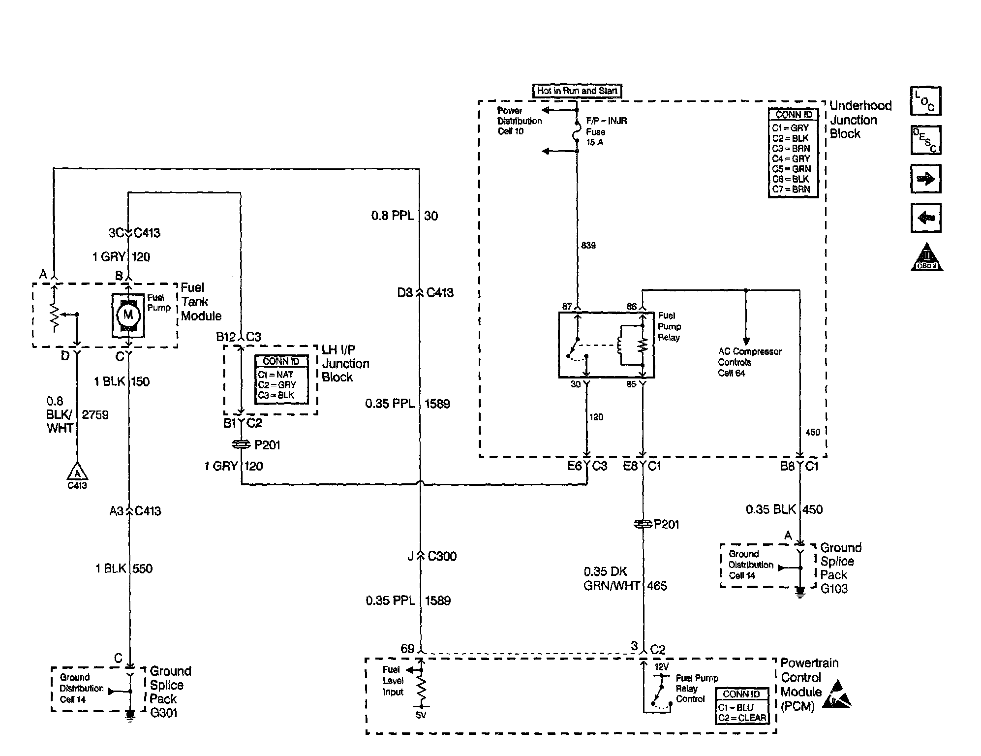
Engine Controls Schematics: Power, Ground, MIL And DLC:






CIRCUIT DESCRIPTION
Modules connected to the Class II serial data circuit monitor for serial data communications during normal vehicle operation. Operating information and commands are exchanged among the modules. Connecting a scan tool to the DLC allows communication with the modules for diagnostic purposes. Diagnostic Trouble Codes (DTCs) may be set due to this symptom and during this diagnostic procedure. Complete the diagnostic procedure in order to ensure all the DTCs are diagnosed and cleared from memory.

DIAGNOSTIC AIDS
Inspect for the following:
^ When the Class II serial data circuit is shorted to ground, U1300 will be set. Refer to DTC U1300 Class 2 Data Link Low.
^ When the Class II serial data circuit is shorted to battery positive voltage U1301 will be set. Refer to DTC U1301 Class 2 Data Link High. Testing and Inspection

IMPORTANT: Remove any debris from the connector surfaces before servicing a component. Inspect the connector gaskets when diagnosing or replacing a component. Ensure that the gaskets are installed correctly. The gaskets prevent contaminate intrusion.

^ Poor terminal connection - Inspect the harness connectors for backed out terminals, improper mating, broken locks, improperly formed or damaged terminals, and faulty terminal to wire connection. Use a corresponding mating terminal to test for proper tension. Refer to Diagrams.
^ Damaged harness - Inspect the wiring harness for damage. If the harness inspection does not reveal a problem, observe the display on the scan tool while moving connectors and wiring harnesses related to the sensor. A change in the scan tool display may indicate the location of the fault. Refer to Diagrams.
^ PCM and engine grounds for clean and secure connections

If the DTC is determined to be intermittent, reviewing the Failure Records can be useful in determining when the DTC was last set.