Curiosii for ever!: Car repair manuals for everyone.

Powertrain Controls




Power, Grounds, MIL and DLC




Ignition Controls




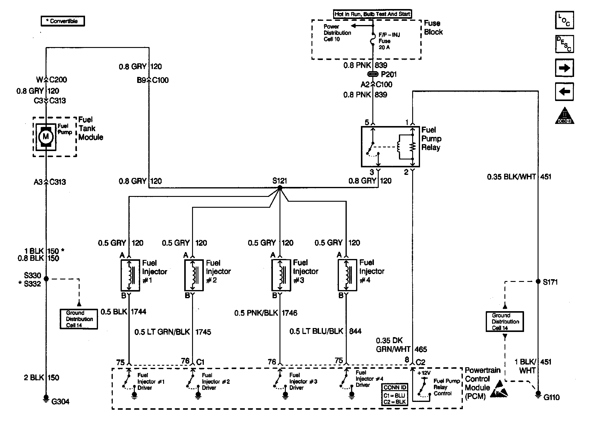
Fuel Controls




Engine Data Sensors




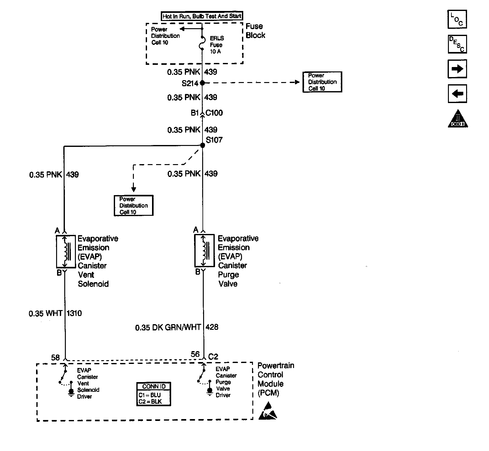
[1][2]EVAP and EGR Controls




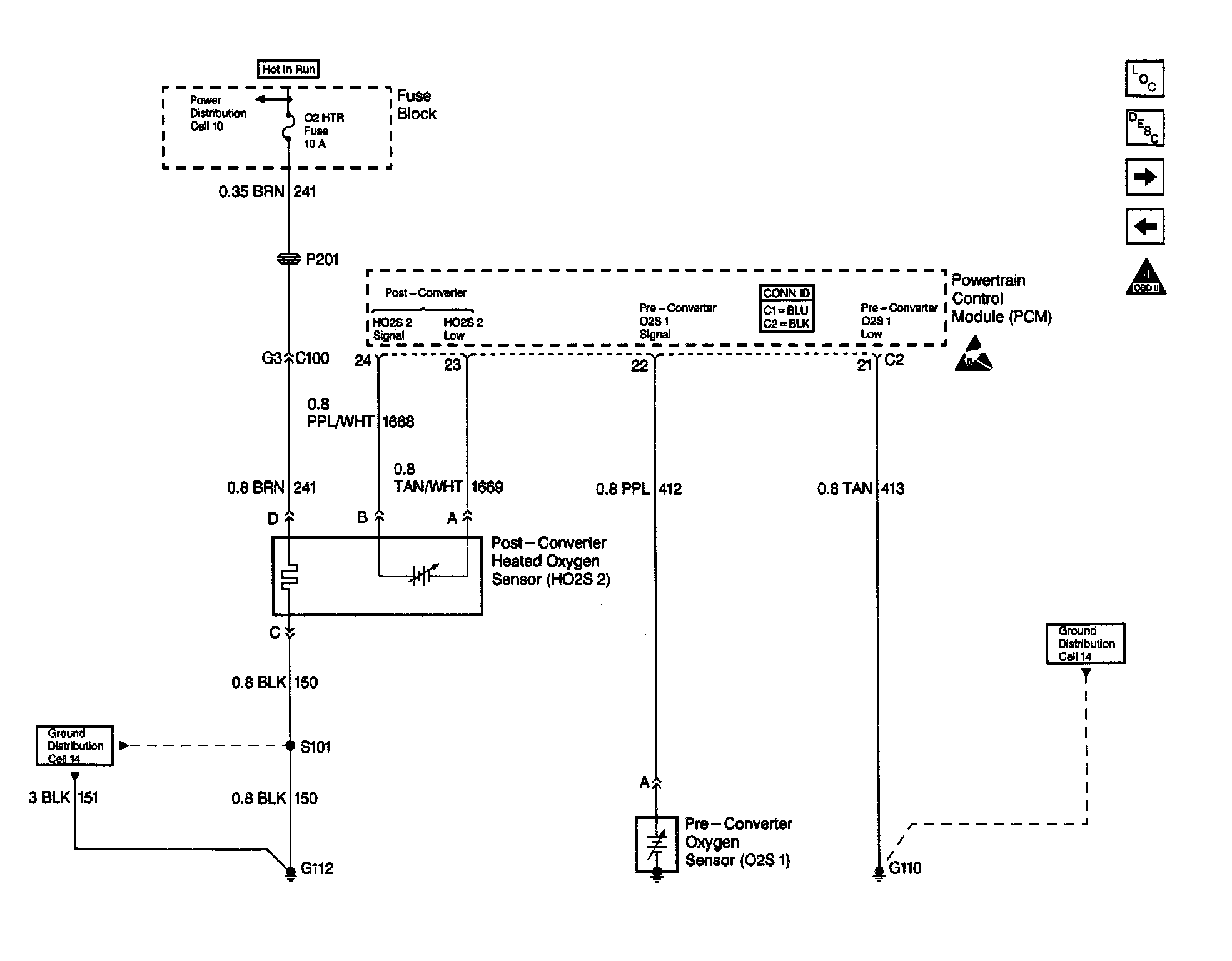
Oxygen Sensors




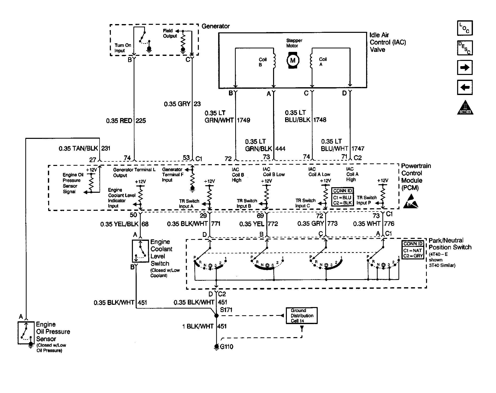
IAC Valve, Generator, TR, Oil and Coolant Switches




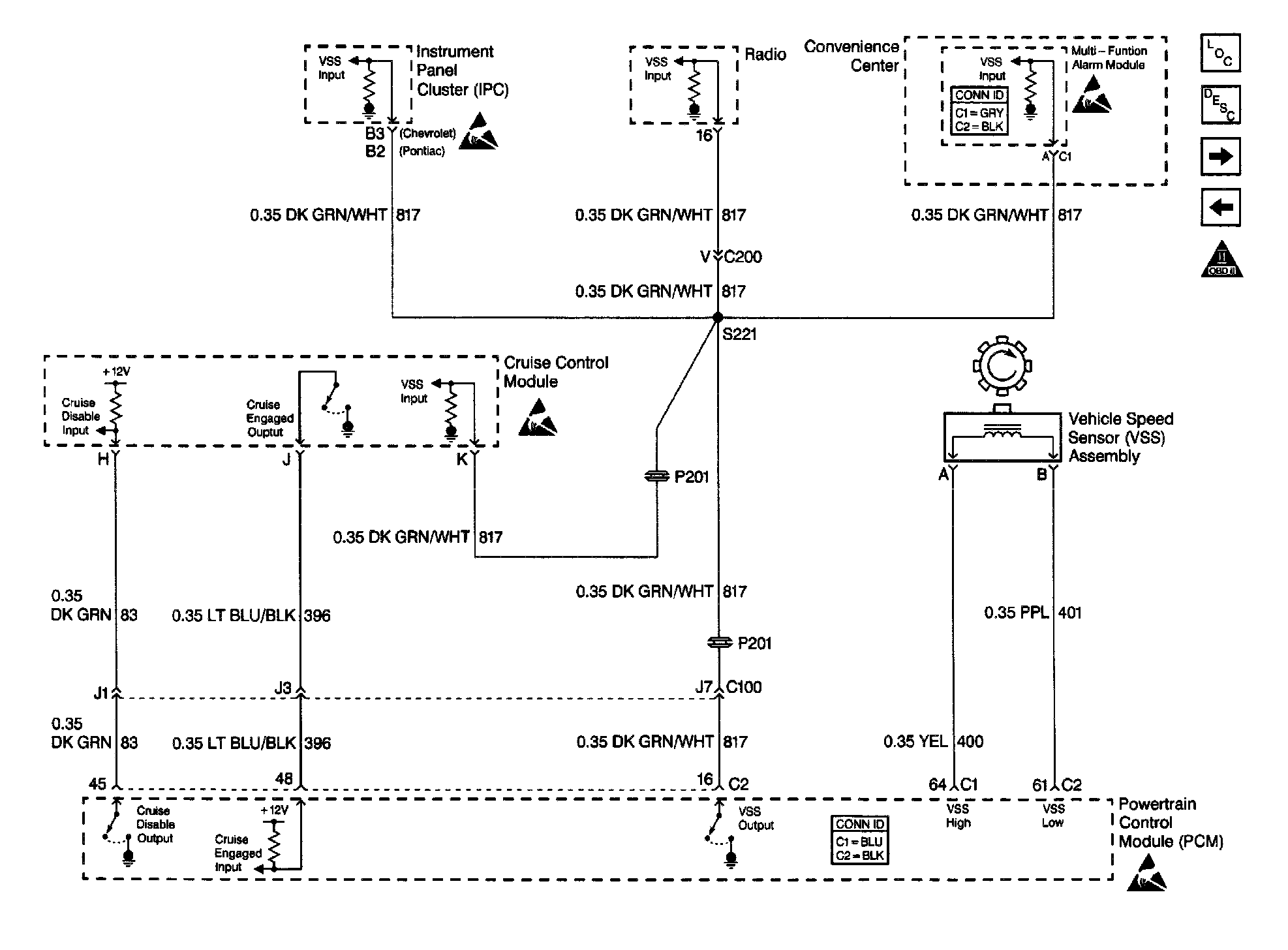
VSS and Cruise Control




Cooling Fan, BATT1, BATT2, IGN and ABS Fuses




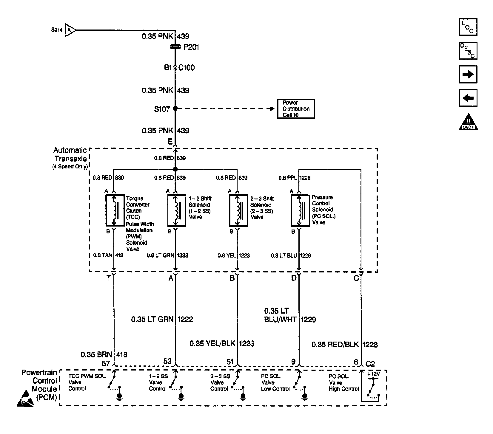
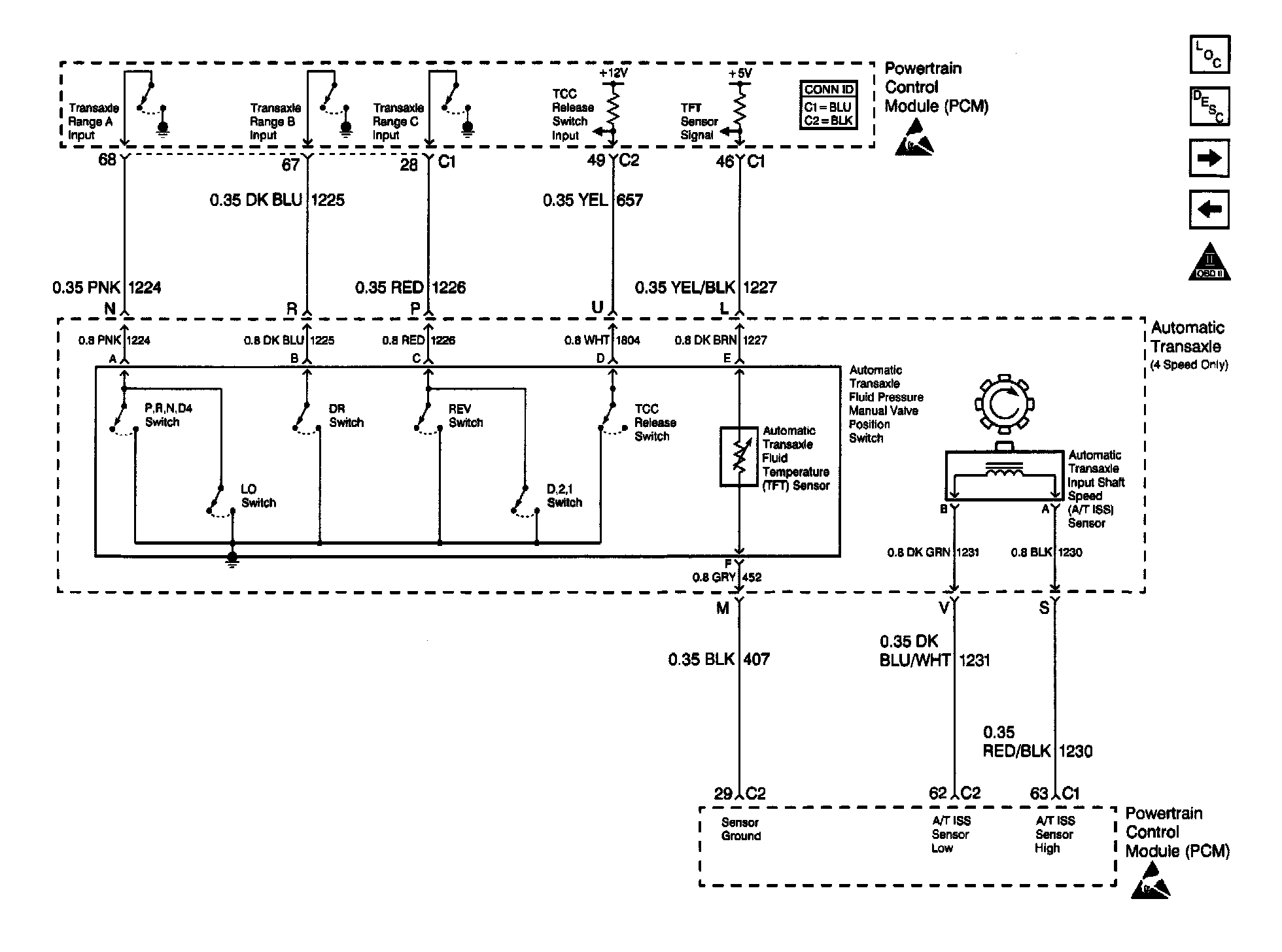
Transaxle Controls and Brake Switches




Transaxle Controls




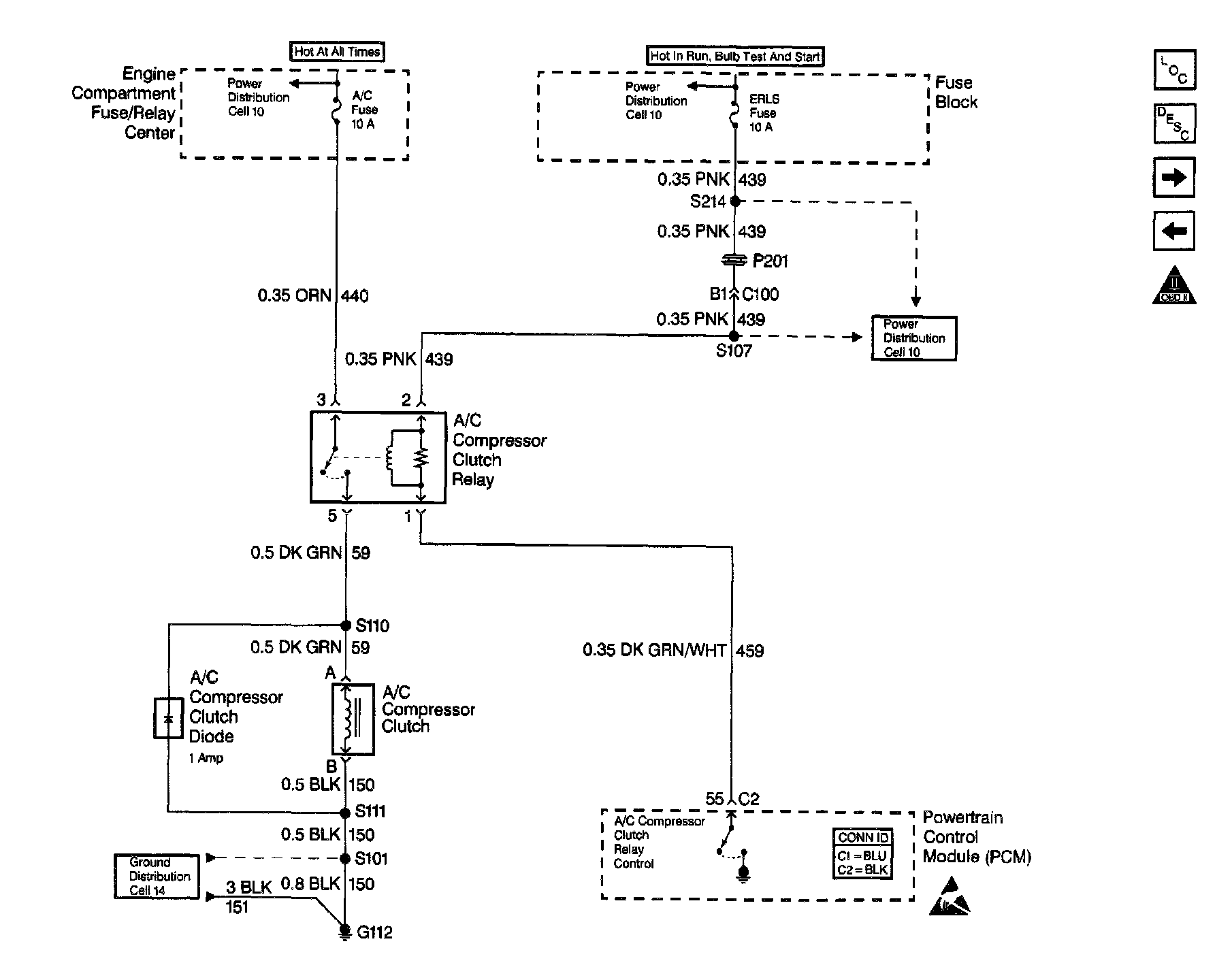
A/C Controls




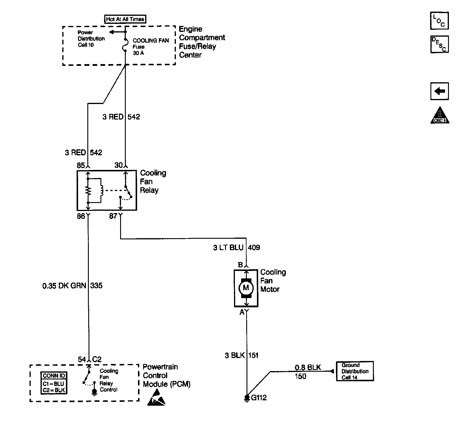
Cooling Fan Controls