Curiosii for ever!: Car repair manuals for everyone.

A/C Compressor Control Circuit Diagnosis


















Diagnosis

The following table will diagnose the PCM related circuitry of the A/C circuit. Go to Heating Air Conditioning for diagnosis of the refrigerant portion of the system.

A scan tool can be used to display the following parameters:

^ A/C Request-This displays if PCM has received an A/C request from Instrument Panel Cluster (IPC) YES or NO.

^ A/C Relay-This displays if the PCM has commanded the A/C clutch ON or OFF. A/C Highside Pressure - This displays the A/C refrigerant high side pressure in VOLTS and PSI.

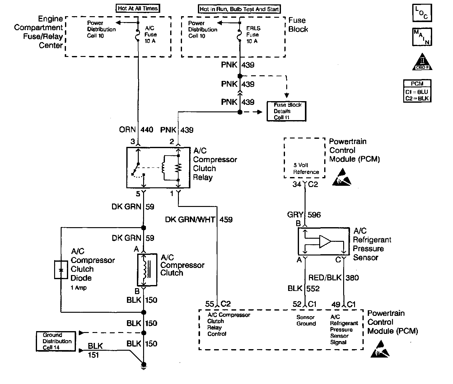
Circuit Description

The PCM receives an A/C request signal from the Instrument Panel Cluster (IPC) over the UART serial data line. When A/C is requested, the Powertrain Control Module (PCM) provides a ground path to the A/C clutch relay control circuit. When the relay circuit is grounded, the A/C compressor clutch relay is energized. The PCM delays grounding the relay circuit for 0.3 second, so the PCM can adjust the engine idle RPM for the additional load.

The PCM will temporarily de-energize the A/C compressor clutch relay for one or more of the following conditions:

^ A hot engine restart.

^ A Wide Open Throttle (IP sensor over 90%).

^ Engine RPM greater than 6,000 RPM.

^ During an Idle Air Control (IAC) valve reset. The A/C compressor clutch relay will remain de-energized when one or both of the following conditions exist:

^ A DTCs P0530 or U1016 is set.

^ There is no A/C request signal to the PCM. Refer to Heating and Air Conditioning for more information on the A/C refrigerant systems.

Diagnostic Aids

^ If DTCs P0530 or U1016 are set, do not use this table.

^ If the complaint is insufficient cooling, the problem may be caused by an inoperative cooling fan. Refer to Electric Cooling Fan Diagnosis. Component Tests and General Diagnostics

^ If the fan operates correctly, refer to A/C Diagnosis in Heating and Air Conditioning.

^ An A/C refrigerant pressure outside the range of 43 to 428 psi, will cause the A/C compressor clutch to be disabled by the PCM. Observe the A/C refrigerant pressure parameter on the scan tool for 2 minutes with the engine idling and A/C ON. If pressure goes out of range, refer to Heating and Air Conditioning.

Test Description

Number(s) below refer to number(s) on the diagnostic table.

1. The Powertrain OBD System Check prompts the technician to complete some basic checks and store the freeze frame and failure records data on the scan tool if applicable. This creates an electronic copy of the data taken when the malfunction occurred. The information is then stored on the scan tool for later reference.

3. The PCM will only energize the A/C relay when the engine is running. This test will determine if the relay or control circuit is malfunctioning.

4. By disconnecting the relay, the system can be divided into two sections. If the clutch does not disengage, the malfunction lies on the compressor side of the system.

6. A test light that does not illuminate indicates that the A/C compressor clutch relay is malfunctioning.

8. Determines if the system is normal or if the A/C refrigerant pressure sensor reading is out of range.

9. Determines if the signal is reaching the PCM from the A/C control panel through the IPC. The signal should only be present when an A/C mode or defrost mode has been selected.

12. The A/C request signal is communicated through the IPC to the PCM over the UART serial data line. The A/C selector switch must send a signal to the IPC before the IPC will send a signal to the PCM to turn ON the A/C compressor.

14. This step determines if the A/C refrigerant pressure sensor is out of range causing the A/C compressor clutch to be disabled or if the A/C charge is to low to allow A/C operation.

15. Connecting circuits 59 and 439 together bypasses the PCMs control of the A/C compressor clutch. An A/C compressor clutch that fails to engage at this point indicates that the malfunction is in circuit 59, the compressor coil or compressor coil ground circuit.

16. With the engine running and the A/C relay commanded ON, the PCM should ground the A/C relay control circuit. This will also illuminate the test light.

35. Before replacing the PCM, check for backed out terminals, improper mating, broken locks, improperly formed or damaged terminals, poor terminals to wiring connections or physical damaged to the wiring harness. The replacement PCMs must be reprogrammed and the crankshaft position system variation procedure must be preformed. Refer to the latest Techline procedure for the PCM reprogramming and also refer to the CKP System Variation Learn Procedure.

36. If no malfunctions have been found at this point, refer to Diagnostic Aids for additional checks and information.