Curiosii for ever!: Car repair manuals for everyone.

- Powertrain/On-Board Diagnostic System Check







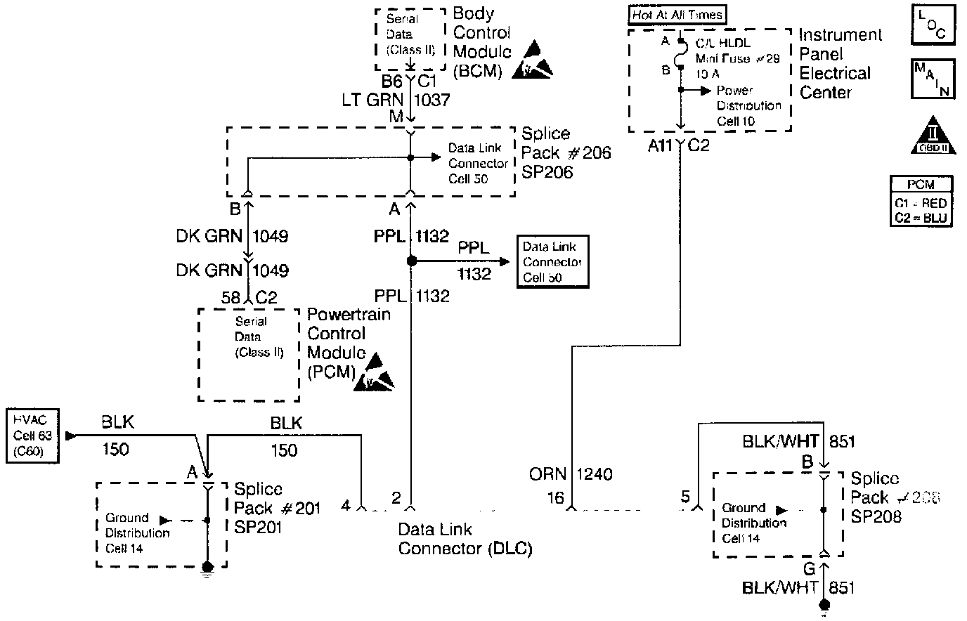
Electrical Diagram:






DESCRIPTION

The Powertrain OBD System Check is an organized approach to identifying a problem created by an electronic engine control system malfunction. The Powertrain OBD System Check is the starting point for any driveability complaint diagnosis. The Powertrain OBD System Check directs the service technician to the next logical step in diagnosing a complaint. DO NOT PERFORM THIS CHECK IF NO DRIVEABILITY COMPLAINT EXISTS. Understanding and using the table correctly will reduce the diagnostic time and prevent the replacement of good parts.

IMPORTANT: For automatic transmission DTCs, refer to Diagnostic Trouble Code Tables for diagnosis procedures. Testing and Inspection

The DTCs associated with the automatic transmission are:

^ DTCs P0502, P0503, and 560.

^ Any 700 (except P0704, P0705 and P0706) and 1800 series DTCs (i.e. DTC P07XX and P18XX).

IMPORTANT: For Domestic and Export DTC Types, refer to DTC Type.

IMPORTANT: This vehicle is equipped with a Powertrain Control Module (PCM) utilizing an Electrically Erasable Programmable Read ONLY Memory (EEPROM). Program the new PCM when diagnostics call for replacement of the PCM. Refer to PCM/TAC Module Replacement.

DIAGNOSTIC AIDS

This vehicle has a column lock system. This is necessary because of the location of the ignition lock cylinder. The BCM controls a motor mounted on the steering column. The purpose of the motor is to unlock the steering wheel. The PCM will disable the fuel if the BCM is unable to determine if either the column is unlocked or vehicle speed is present. Refer to Steering and Suspension for more information on the column lock system.

IMPORTANT: If an intermittent condition exists inspect the PCM wiring harnesses for improper installation of electrical components. Inspect for aftermarket theft deterrent devices, lights, and cellular phones. Ensure that no aftermarket equipment is connected to the Class 2 circuit. A cellular phone signal communication may cause an intermittent condition.

If multiple DTCs are set, inspect the IGN mini relay for proper operation. This relay protects the battery from a parasitic draw. The following components are powered by the IGN mini relay:

^ Injectors/Ignition coils

^ A/C system

^ Transmission

^ EVAP solenoid

^ MAF sensor

^ AIR pump and AIR solenoid relays

^ TCC/Cruise and Extended Travel brake switches

TEST DESCRIPTION

The numbers below refer to the step numbers on the diagnostic table.

1. Use a properly functioning scan tool with the diagnostic tables in this section. DO NOT use the Clear Info function unless instructed by a diagnostic procedure.

3. This check will determine if any other modules on the Class 2 circuit can communicate. If no communication occurs with any other module, the class 2 circuit is shorted to ground, is open, is shorted to a voltage, or one of the modules is causing no communications. Further diagnosis is required. Refer to Body and Accessories.

5. This step checks for DTCs associated with the Vehicle Theft Deterrent system which will prevent the engine from starting.

6. This condition may indicate a problem with the Column Lock system.

7. If multiple DTCs are stored, diagnose in the following order of priority:

1. PCM/TAC failure DTCs (P0601, P0602, P0606, P1517, P1518, P1624)

2. System Voltage DTCs

3. Component level DTCs (Sensors, Solenoids, Relays etc.). Multiple DTCs within this category should be diagnosed in numerical order starting with the lowest numbered DTC.

4. System level DTCs (Misfire, Fuel Trim, etc.)

For Automatic Transmission DTCs, Refer to Diagnostic Trouble Code Tables. Testing and Inspection

It is beneficial to review the Freeze Frame Data and/or Fail Records. Use the odometer information and the fail counter in order to determine how frequently and how recently the DTC set. This information and the other operating conditions when the DTC set may help diagnose an intermittent problem. Capturing the stored info preserves data that the PCM will lose when instructed to Clear Info at the end of a diagnostic table, or if you disconnect the PCM or replace the PCM during a diagnostic procedure. The scan tool stores the data in the scan tool's memory. Review the captured info at the end of the diagnostic procedure in order to catch the next DTC in the event there are multiple DTCs stored. Follow the order of priority as listed above.

8. Compare actual control system data with the values in the Engine Scan Tool Data List to determine if any parameter is not within limits. Keep in mind that a base engine problem (i.e. advanced cam timing) may substantially alter sensor values. If the actual data does not correspond with the values in the Engine Scan Tool Data List, refer to the appropriate system/component diagnostic aids or test descriptions.