Curiosii for ever!
: Car repair manuals for everyone.
Home
>>
Chevrolet
>>
1993
>>
Caprice RWD V6-262 4.3L
>>
Repair and Diagnosis
>>
Powertrain Management
>>
Diagrams
>>
Electrical Diagrams
>>
Automatic Transmission/Transaxle Controls
Automatic Transmission/Transaxle Controls
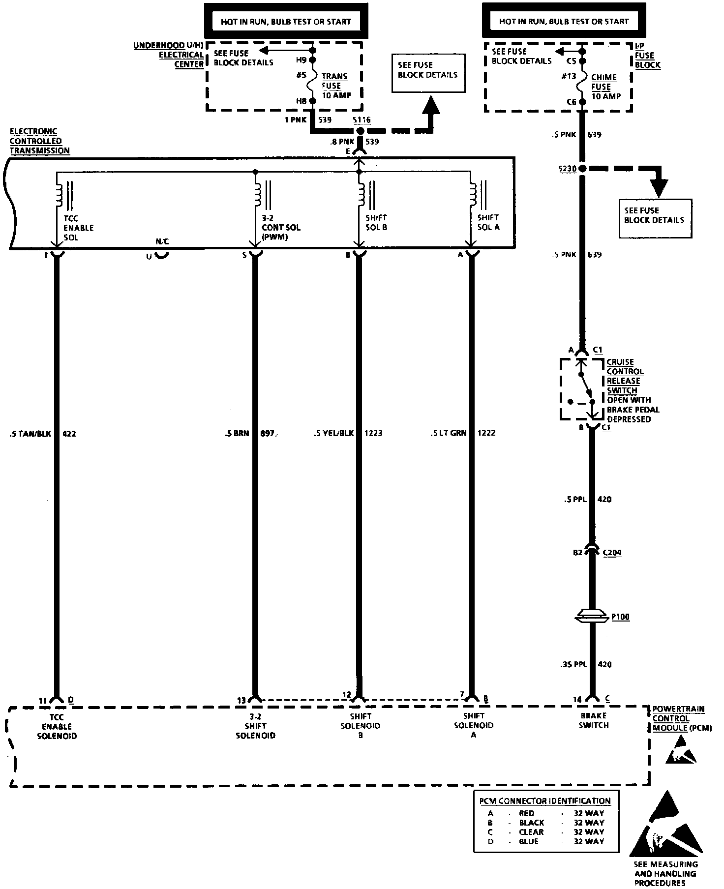
Electronic Transmission (Part 1 Of 2):
Electronic Transmission (Part 2 Of 2):