Curiosii for ever!
: Car repair manuals for everyone.
Home
>>
Chevrolet
>>
1992
>>
Lumina L4-151 2.5L
>>
Repair and Diagnosis
>>
Powertrain Management
>>
Diagrams
>>
Electrical Diagrams
>>
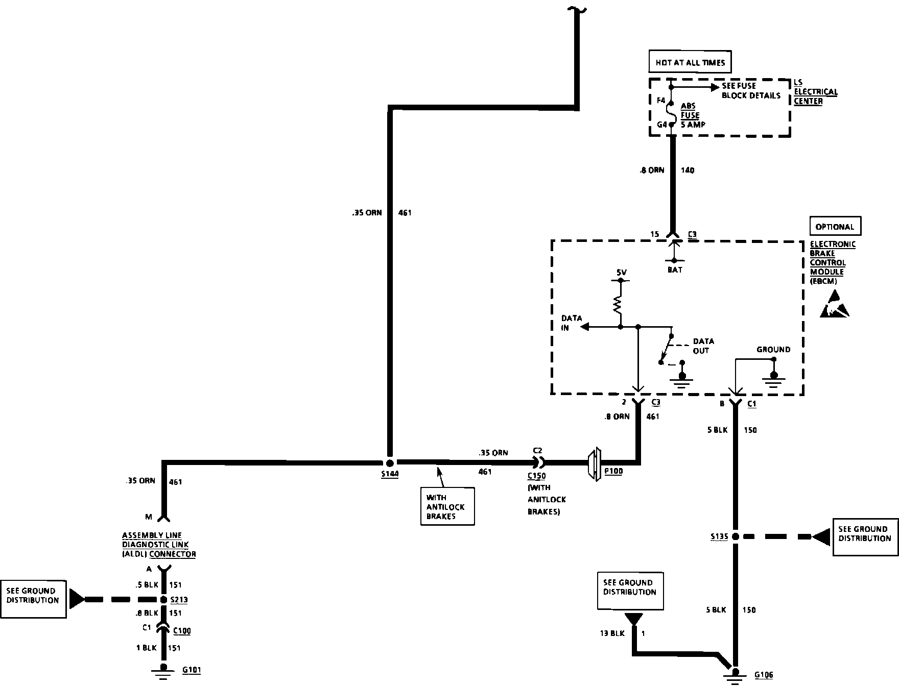
Information Bus (Data Line)
Information Bus (Data Line)
Data Line: ECM:
Data Line: ECM: