Curiosii for ever!: Car repair manuals for everyone.

Without Scan Tool

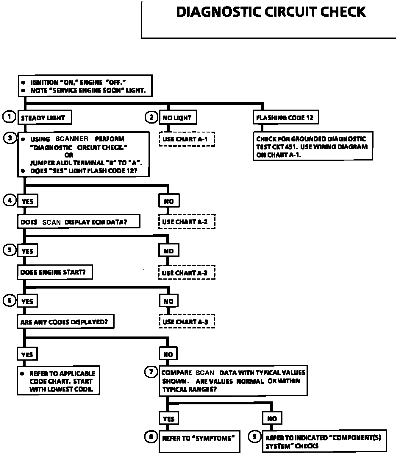
Diagnostic Circuit Check:






SYSTEM CHECK:
Since this is the starting point for the diagnostic procedure or finding the cause of an emissions test failure, always begin here. The system check is performed through the twelve terminal Assembly Line Diagnostic Link (ALDL) connector under the instrument panel in the passenger compartment.

The Computer Command Control system check is a procedure that determines the following:

1. Bulb Check - to check "SES" light circuit and that the computer can complete the circuit. The system check starts with a bulb check. If there is no "SERVICE ENGINE SOON" light, refer to CHART A-1.

2. Diagnostic Mode - this indicates if the diagnostic mode is working.

3. Engine Start - this step is done after it has been determined that the computer will display codes and data.

4. Other Codes - Proceed to the applicable chart if a code is displayed. NOTE: A "Scan" tool may be needed to use diagnostic charts. If all systems appear to be functioning, see DIAGNOSIS BY SYMPTOM.


ALDL Connector (Located Underdash):





SYSTEM DESCRIPTION:
To extract a trouble code from the computer for diagnostic purposes, the Assembly Line Communication Link (ALDL) connector is used.

The ALDL diagnostic connector is located in the passenger compartment. Terminal B of the connector is the test terminal and terminal A is the ground used for diagnostic display.

If the test terminal is grounded with the ignition on and engine not running, the system will enter the diagnostic mode. In this mode, the computer will display a Code 12, three consecutive times, by flashing the "CHECK ENGINE" or "SERVICE ENGINE SOON" light. A Code 12 consists of one flash, a short pause, then two flashes in rapid succession. After Code 12 is displayed, any stored trouble codes will be displayed by flashing the "CHECK ENGINE" or "SERVICE ENGINE SOON" light. All codes are displayed 3 times each then a code 12 will repeat. In the diagnostic mode, the computer will also energize all computer controlled relays and solenoids. After determining the trouble code(s), refer to DIAGNOSTIC CHARTS/TROUBLE CODE CHARTS under DIAGNOSING AND TESTING PROCEDURES.


FIELD SERVICE MODE:
If the test terminal is grounded with the engine running, the system will enter the field service mode. In this mode, the "CHECK ENGINE" or "SERVICE ENGINE SOON" light will indicate whether the system is in open or closed loop operation. If the system is in open loop operation, the light will flash approximately two and one-half times per second. Closed loop operation is indicated by the light flashing approximately once per second. A "Scan" tool can be used to enter the "Field Service Mode."