Curiosii for ever!: Car repair manuals for everyone.

Oil Pressure Sensor: Testing and Inspection



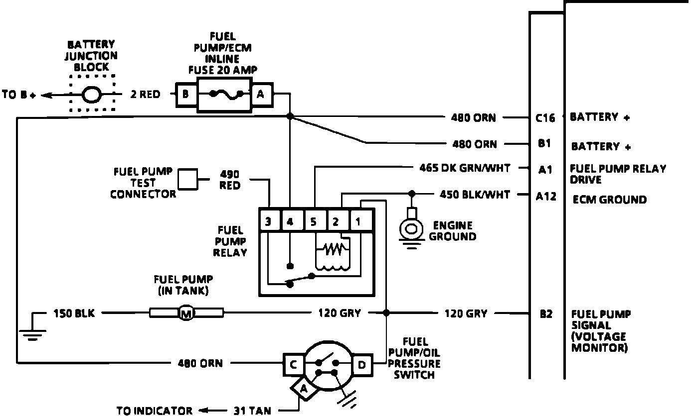
Wiring Diagram For Fuel Relay Circuit.:






The oil pressure switch is mounted on the engine. This switch operates as a parallel power supply with the fuel pump relay to supply battery voltage to the fuel pump. Voltage is supplied to the fuel pump after approximately 28 kPa (4 PSI) oil pressure is reached.