Curiosii for ever!
: Car repair manuals for everyone.
Home
>>
Chevrolet
>>
1990
>>
Corvette V8-350 5.7L
>>
Repair and Diagnosis
>>
Power and Ground Distribution
>>
Fuse
>>
Diagrams
>>
Electrical Diagrams
>>
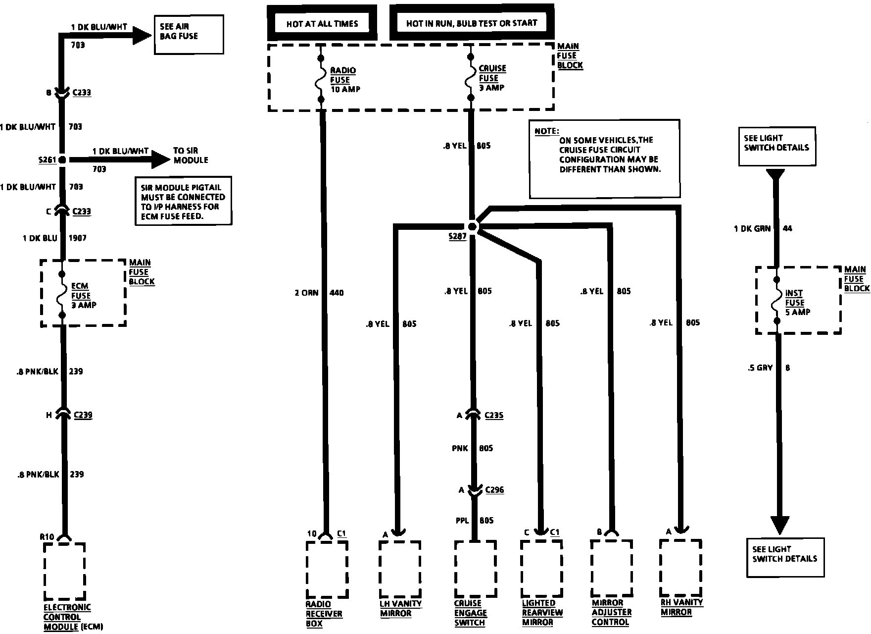
Electronic Control Module
Electronic Control Module
Fuse Block Details (Cruise Control Fuse, ECM Fuse, Radio Fuse & I/P Fuse):