Curiosii for ever!: Car repair manuals for everyone.

Cranking Signal: Testing and Inspection

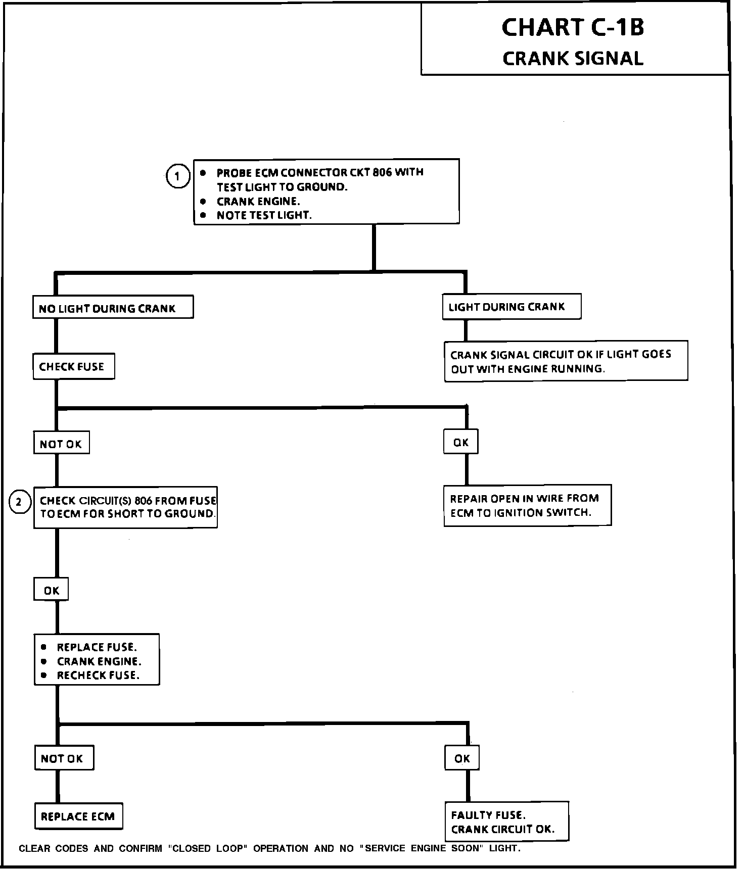
Chart C-1B:




Wiring Diagram For Crank Signal:






CIRCUIT DESCRIPTION:

Crank signal is a 12.0 volt signal to the ECM during cranking to allow enrichment and cancel diagnostics until engine is running.

TEST DESCRIPTION: The numbers below refer to circled numbers on the diagnostic chart.

1. Checks for normal (cranking) voltage to terminal "C9" of ECM. Test light should be "ON" during cranking and then go "OFF" when the engine is running.

2. Checks to determine if the source of the blown fuse or fuse link was a faulty ECM.