Curiosii for ever!: Car repair manuals for everyone.

Power Steering Pressure Switch: Testing and Inspection

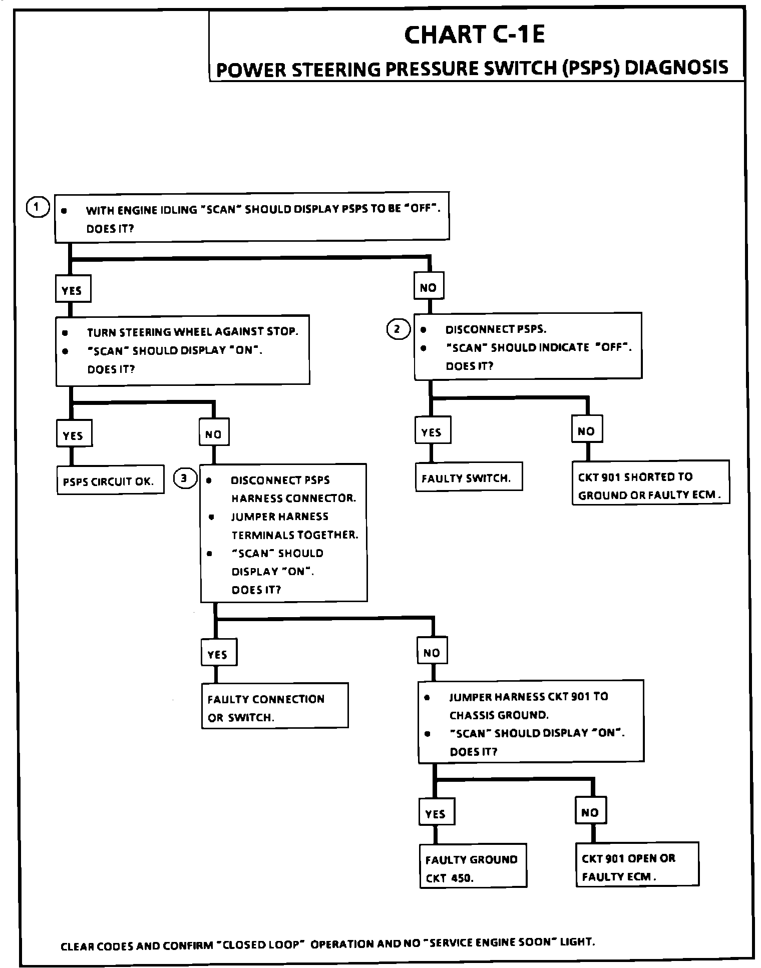
Chart C-1E:




Wiring Diagram For P/S Switch:





CIRCUIT DESCRIPTION:

The Power Steering Pressure Switch (PSPS) is normally open to ground, and circuit 901 will be near battery voltage. Turning the steering wheel increases power steering oil pressure, and engine load. This causes the idle speed to change. The pressure switch will close before the engine load can cause an idle problem. Closing the switch causes circuit 901 to read less than 1 volt, and the ECM will increase the idle air rate and de-energize the A/C relay. A pressure switch that will not close, or an open circuit in 901 or 450, may cause the engine to stall at idle when power steering loads are high. A switch that will not open or circuit 901 shorted to ground, may affect idle quality, and will cause the A/C relay to be de-energized.



TEST DESCRIPTION: The numbers below refer to circled numbers on the diagnostic chart.

1. Different "Scan" tools may display the state of this switch in different ways. A SCAN tool that produces faulty readings should NOT be used, and the problem should be reported to the tool manufacturer. Use of a faulty SCAN tool can result in improper diagnosis and unnecessary component replacement. Follow the proper instructions, located in the owners manual, for the specific SCAN tool being used.
2. This checks if circuit 901 is shorted to ground.
3. This step should simulate a closed switch.