Curiosii for ever!
: Car repair manuals for everyone.
Home
>>
Chevrolet
>>
1988
>>
Sprint L3-61 1.0L
>>
Repair and Diagnosis
>>
Powertrain Management
>>
Diagrams
>>
Electrical Diagrams
>>
Automatic Transmission/Transaxle Controls
Automatic Transmission/Transaxle Controls
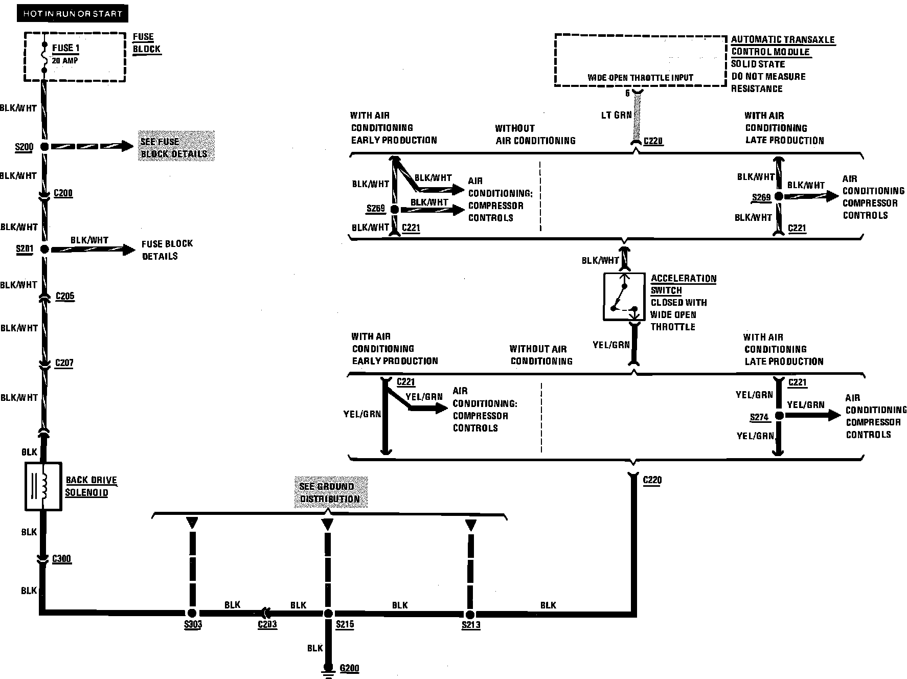
Fig. 6a Automatic Transaxle Control Wiring Circuit (Part 1 of 3):
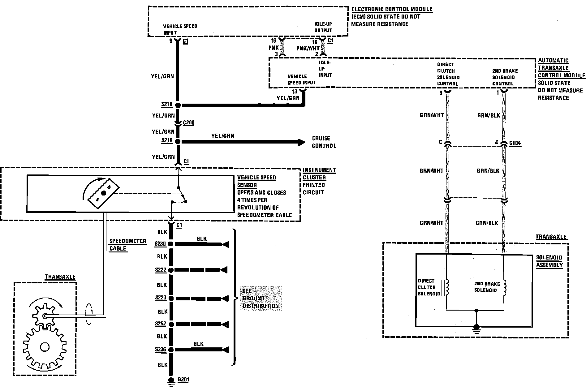
Fig. 6b Automatic Transaxle Control Wiring Circuit (Part 2 of 3):
Fig. 6c Automatic Transaxle Control Wiring Circuit (Part 3 of 3):