Curiosii for ever!: Car repair manuals for everyone.

General System Description

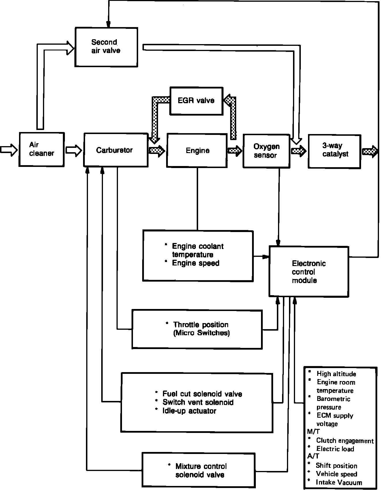
Fig. 1 Computer Controlled Emission Control (CCEC) system operating schematic:





The Computer Controlled Emission Control (CCEC) system provides electronic control of engine air/fuel mixture ratio and idle speed, as well as the Pulse Air Control or Secondary Air Control and Fuel Cut and Evaporative Emission Control systems. These controls reduce engine emissions while maintaining acceptable fuel economy and driveability. CCEC system operation is controlled by an Electronic Control Module (ECM) which monitors engine and vehicle operating conditions through a group of sensors, computes ideal operation of the feedback, idle-up, fuel cut, pulse air or secondary air control and evaporative emission control systems based on input from the sensors and controls operation of these systems based on the computations, Fig. 1.