Curiosii for ever!
: Car repair manuals for everyone.
Home
>>
Chevrolet
>>
1988
>>
Sprint L3-61 1.0L
>>
Repair and Diagnosis
>>
Diagrams
>>
Electrical Diagrams
>>
Heating and Air Conditioning
>>
Compressor Controls
>>
Late Production Models
>>
Part 2 of 2
Part 2 of 2
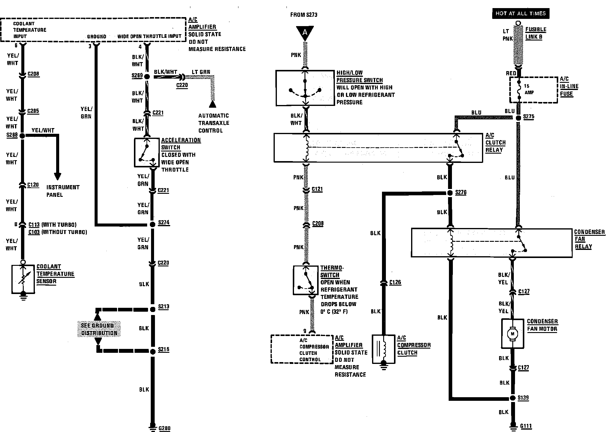
Fig. 4b Air Conditioning & Heater Compressor Controls Wiring Circuit (Part 2 of 2). Late Production Models: