Curiosii for ever!: Car repair manuals for everyone.

Power Steering Pressure Switch: Testing and Inspection

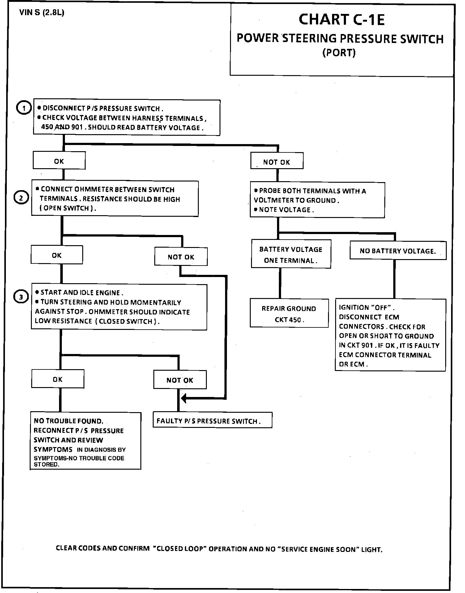
Chart C-1E - Power Steering Pressure Switch (PSPS):




Wiring Diagram for Chart C-1E - Power Steering Pressure Switch (PSPS):





CHART C-1E - POWER STEERING PRESSURE SWITCH (PSPS)


Circuit Description:

The power steering pressure switch is normally open to ground, and circuit 901 will be near battery voltage.

Turning the steering wheel increases power steering oil pressure and its load on an idling engine. The pressure switch will close before the load can cause an idle problem.

Closing the switch causes circuit 901 to read less than 1 volt. The ECM will increase the idle air rate and disengage the A/C relay.

^ A pressure switch that will not close, or an open CKT 901 or 450, may cause the engine to stop when power steering loads are high.

^ A switch that will not open, or a CKT 901 shorted to ground, may affect idle quality and will cause the A/C relay to be de-energized.


Test Description:

1. Checks for ECM signal voltage on CKT 901, and confirms that ground CKT 450 is OK. Optional test for A/C equipped vehicles:

With clutch on, turn the steering wheel against stop. If power steering pressure switch is functioning properly the clutch should disengage.


2. Maximum resistance, or infinity, indicates an open switch.

3. Less than 1 ohm indicates that the switch is closed when the power steering pressure is high. Switch is OK.