Curiosii for ever!
: Car repair manuals for everyone.
Home
>>
Chevrolet
>>
1984
>>
Celebrity L4-151 2.5L
>>
Repair and Diagnosis
>>
Heating and Air Conditioning
>>
Diagrams
>>
Electrical Diagrams
>>
Compressor Controls
>>
Part 1 of 2
Part 1 of 2
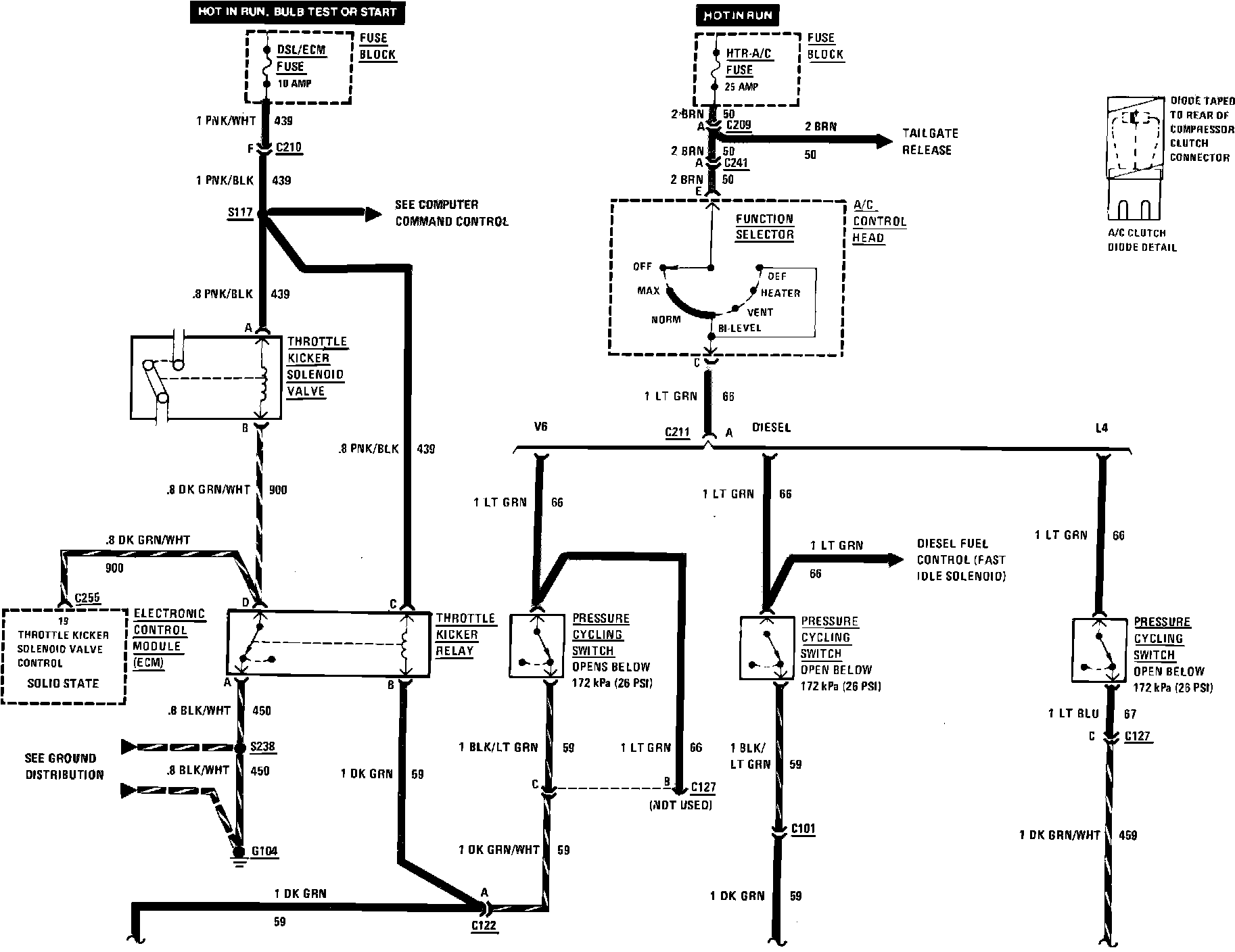
Air Conditioning Compressor Wiring Circuit: