Curiosii for ever!
: Car repair manuals for everyone.
Home
>>
Cadillac
>>
2010
>>
STS RWD V6-3.6L
>>
Repair and Diagnosis
>>
Power and Ground Distribution
>>
Diagrams
>>
Electrical Diagrams
>>
Power Distribution Schematics
>>
Power Distribution Schematics 12
Power Distribution Schematics 12
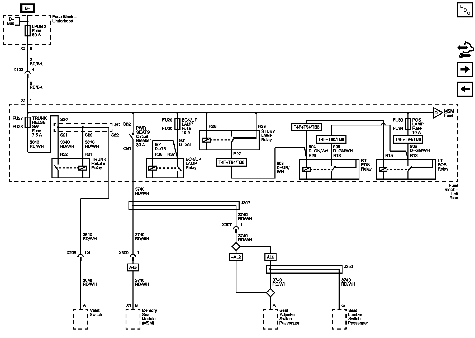
Power Distribution Schematics
BCK/UP LAMP, POS LAMPS, and TRUNK RELSE Fuses, PWR SEATS Circuit Breaker