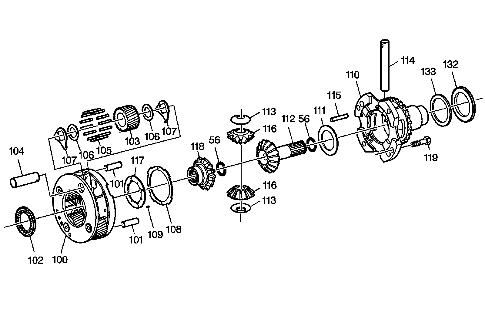
Final Drive Assembly
Disassembled Views
Final Drive Assembly
56 - Output Shaft Snap Ring
56 - Output Shaft Snap Ring
100 - Final Drive Carrier
101 - Differential Carrier Dowel (2)
101 - Differential Carrier Dowel (2)
102 - Sun Gear/Carrier Thrust Bearing
103 - Final Drive Planet Pinion (4)
104 - Final Drive Planet Pinion Pin (4)
105 - Roller Needle Bearings (76)
106 - Final Drive Pinion Steel Thrust Washers (8)
106 - Final Drive Pinion Steel Thrust Washers (8)
107 - Final Drive Pinion Bronze Thrust Washers (8)
107 - Final Drive Pinion Bronze Thrust Washers (8)
108 - Final Drive Carrier Retainer
109 - Rolled Pin
110 - Differential Carrier
111 - Right Differential Thrust Washer
112 - Right Differential Side Gear
113 - Differential Pinion Thrust Washer (2)
113 - Differential Pinion Thrust Washer (2)
114 - Differential Pinion Shaft
115 - Differential Pinion Shaft Retaining Pin
116 - Differential Pinion Gears (2)
116 - Differential Pinion Gears (2)
117 - Left Differential Thrust Washer
118 - Left Differential Side Gear
119 - Differential Carrier to Final Drive Carrier Bolt
132 - Thrust Bearing Assembly
133 - Differential Carrier/Case Extension Selective Thrust Washer