Curiosii for ever!
: Car repair manuals for everyone.
Home
>>
Cadillac
>>
2009
>>
STS AWD V6-3.6L
>>
Repair and Diagnosis
>>
Power and Ground Distribution
>>
Diagrams
>>
Electrical Diagrams
>>
Power Moding Diagrams
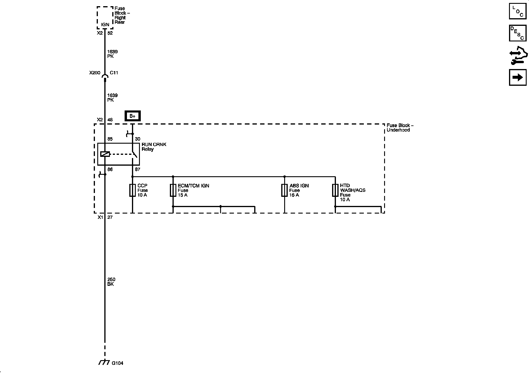
Power Moding Diagrams
Power Moding Schematics
RUN/CRNK Relay -
Fuse Block
- Underhood
PWR/TRN Relay
RUN/CRNK Relay -
Fuse Block
- Right Rear
ACCY and RUN Relay