Curiosii for ever!: Car repair manuals for everyone.

Extension Housing: Service and Repair




Case Extension Replacement

Special Tools
* J 8001 Dial Indicator Set
* J 25025-7A Dial Indicator Mounting Post
* J 28585 Snap Ring Remover

Removal Procedure

1. Raise and support the vehicle. Refer to Lifting and Jacking the Vehicle (Service and Repair).
2. Support the vehicle with safety stands.
3. Remove the right drive axle. Refer to Wheel Drive Shaft Replacement (FE7) (Wheel Drive Shaft Replacement - With RPO FE7)Wheel Drive Shaft Replacement (FE1, FE3) (Wheel Drive Shaft Replacement - With RPO FE1, FE3).
4. Remove the wiring harness.
5. Remove the vehicle speed sensor. Refer to Vehicle Speed Sensor Replacement (Service and Repair).
6. Remove the right transmission to engine brace. Refer to Transmission Brace Replacement (Transmission Brace Replacement).
7. Remove the ground wire from the case.




8. Remove the following parts from the case extension:

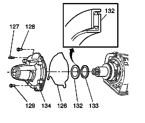
* Five 13 mm bolts (128, 129)
* One 15 mm stud (127)

9. Remove the case extension (134) and the seal (126).
10. Remove the roller thrust bearing (132) and the selective washer (133).




11. Remove the 8 mm scavenge tube bolt.
12. Remove the scavenge tube by prying on the differential.
13. Remove the scavenge tube seal.

Installation Procedure




1. Inspect the scavenge tube (54) for damage and clogging.




2. Install the scavenge tube seal into the case.
3. Install the scavenge tube into the scavenge tube seals located in the case and in the driven sprocket support. Tap the scavenge tube lightly with a plastic hammer to ensure a tight fit in both seals.

Caution: Refer to Fastener Caution (Fastener Caution).

4. Install the scavenge tube bolt.

Tighten the bolt to 8-14 Nm (6-10 lb ft).




5. Inspect the case to case extension seal (126).
6. Inspect the case extension mating surface for damage.




7. Install the following parts:

* The selective washer (133)
* The thrust washer (132)
* The case extension seal (126)
* The case extension (134)




8. Apply pipe thread sealant GM P/N 12346004 to bolt threads before installation. Install the case extension bolts (128, 129).
9. Hand tighten the bolts (128, 129) until the case extension is seated onto the case.




10. Install the long J 25025-7A and the J 8001 .
11. Position the dial indicator with the stem contacting the output shaft (112). Set the dial indicator to zero.
12. Insert the J 28585 through the vehicle speed sensor bore and lift the speed sensor rotor for measurement. Protect the bore with a piece of wood or a suitable piece of plastic.
13. Proper end play clearance is 0.15-0.65 mm (0.006-0.026 in).
14. Record the measured specification and, if necessary, adjust the clearance with the proper thickness selective thrust washer and reassemble. Refer to step 3.
15. Remove the dial indicator set and the post.




16. Install the stud (127).

* Tighten the bolt (128) and the stud (127) to 50-55 Nm (37-40 lb ft).
* Tighten the bolt (129) to 20-27 Nm (15-20 lb ft).

17. Install the transmission brace. Refer to Transmission Brace Replacement (Transmission Brace Replacement).
18. Install the vehicle speed sensor. Refer to Vehicle Speed Sensor Replacement (Service and Repair).
19. Install the ground wire to case.
20. Install the wiring harness.
21. Install the right drive axle. Refer to Wheel Drive Shaft Replacement (FE7) (Wheel Drive Shaft Replacement - With RPO FE7)Wheel Drive Shaft Replacement (FE1, FE3) (Wheel Drive Shaft Replacement - With RPO FE1, FE3).
22. Remove the safety stands.
23. Lower the vehicle.
24. Fill the transmission with fluid. Refer to Fluid Capacity Specifications (Capacity Specifications).
25. Check the fluid level. Refer to Transmission Fluid Check (Testing and Inspection).