Curiosii for ever!: Car repair manuals for everyone.

Automatic Transmission/Transaxle

Park - Engine Running





Reverse





Neutral - Engine Running






OVERDRIVE RANGE


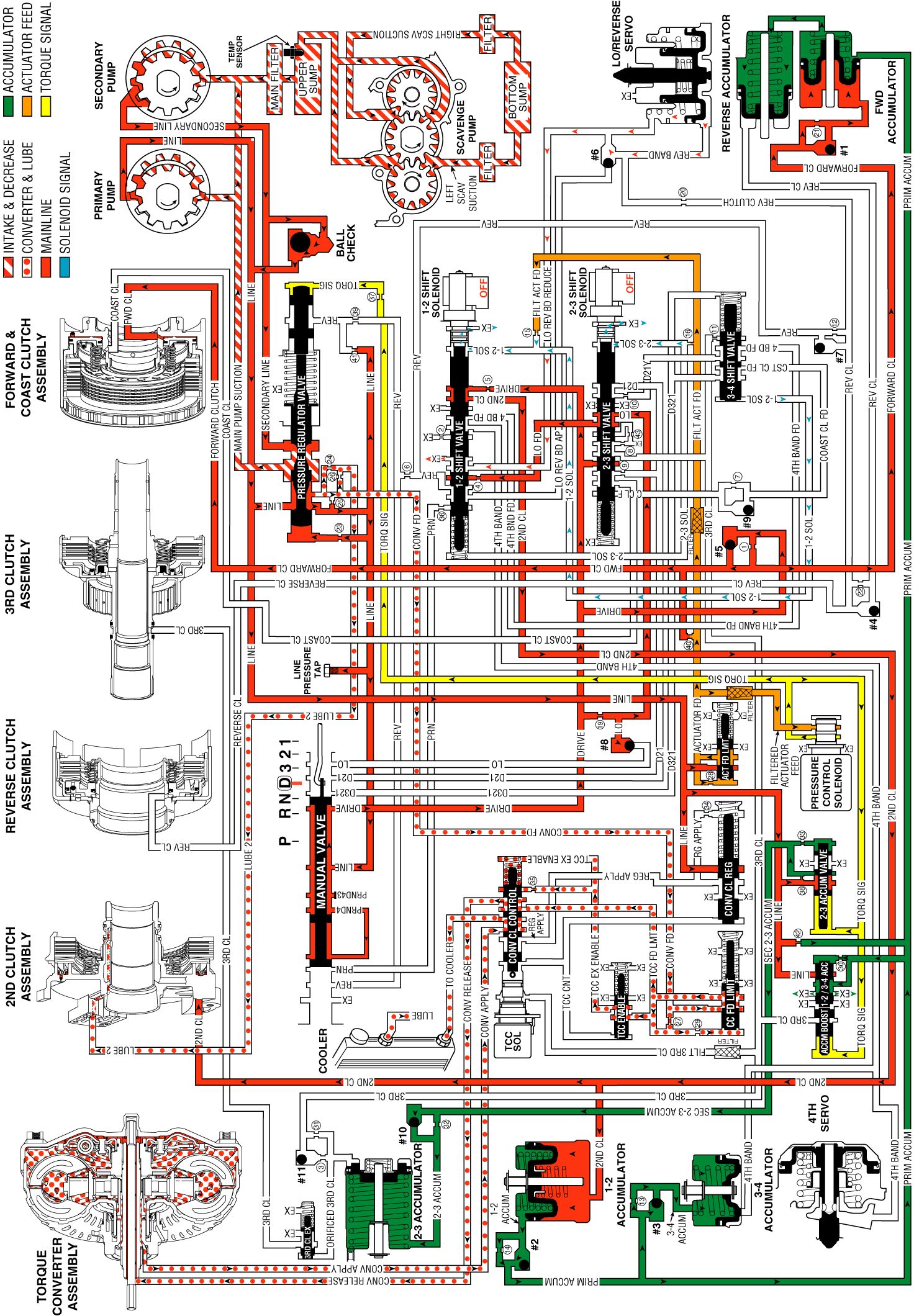
Overdrive Range, First Gear





Overdrive Range, Second Gear





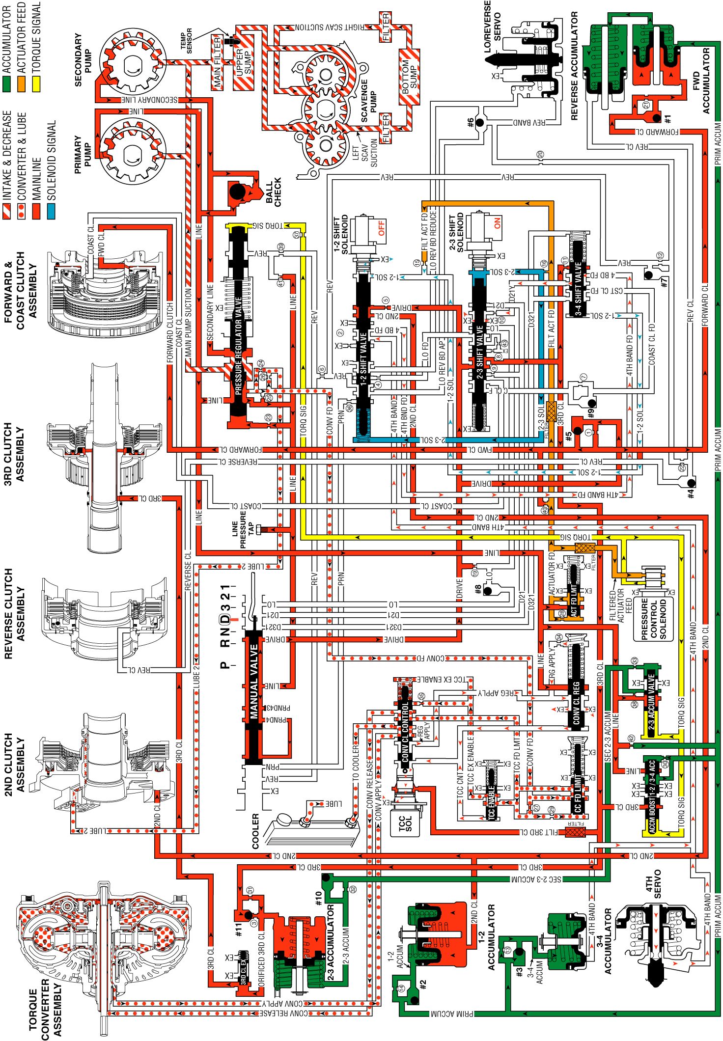
Overdrive Range, Third Gear





Overdrive Range, Fourth Gear





Overdrive Range, Fourth Gear - TCC Applied





Overdrive Range, 4-3 Downshift





Manual Third Gear





Manual Second Gear





Manual First Gear