Curiosii for ever!: Car repair manuals for everyone.

Tremec 6-Speed - Manual Transmission




Disassembled Views

Transmission Extension Assembly




1 - Transmission Extension Assembly
2 - Mainshaft Bearing Race
3 - Mainshaft Rear Bearing Race Retainer Ring
4 - Extension Housing Mainshaft Bearing Race
5 - Vehicle Speed Sensor Reluctor Wheel Retaining Ring
6 - Vehicle Speed Sensor Reluctor Wheel
7 - Vehicle Speed Sensor Reluctor Wheel Locking Ball
8 - Mainshaft Rear Bearing Retainer Ring
9 - Mainshaft Rear Bearing Spacer
10 - Mainshaft Rear Bearing
11 - Mainshaft Rear Bearing Spacer
12 - Synchronizer Retainer Ring
13 - Reverse Gear Thrust Washer
14 - Mainshaft Reverse Speed Gear
15 - Reverse Gear Bearing
16 - Reverse Idler Gear Shaft
17 - Reverse Idler Gear Needle Bearing
18 - Reverse Idler Gear
19 - Reverse Idler Bracket
20 - Reverse Idler Bracket Bolt
21 - Transmission Lubrication Funnel
22 - Counter Gear Rear Bearing Assembly
23 - Counter Gear Rear Bearing Retaining Ring
24 - Reverse Counter Drive Gear Retaining Ring
25 - Reverse Counter Drive Gear
26 - 5th Gear Retaining Ring
27 - 5th Gear Bearing Assembly Spacer
28 - 5th Speed Drive Gear
29 - 5th Gear Bearing Assembly
30 - 5th Gear Spacer
31 - 5th and 6th Gear Synchronizer Hub Retaining Ring
32 - Reverse Rail Bushing
33 - 5th Gear Blocking Ring Assembly
34 - 5th Speed Gear Inner Cone
35 - 5th Speed Gear Friction Cone
36 - 5th Gear Synchronizer Blocking Ring
37 - 5th/6th Synchronizer Assembly
38 - 5th/6th and Reverse Synchronizer Insert
39 - 5th/6th Synchronizer Hub
40 - 5th/6th Synchronizer Sleeve
41 - Shift Fork Pad
42 - 5th/6th Shift Fork
43 - 5th Gear Shift Fork Retaining Ring
44 - Transmission Oil Drain Plug
45 - Transmission Extension Assembly Bolt
46 - Vehicle Speed Sensor
47 - Vehicle Speed Sensor Bolt
48 - Vehicle Speed Sensor O-Ring
49 - Propshaft Transmission Yoke Nut
50 - Propshaft Transmission Yoke Washer
51 - Propshaft Transmission Yoke
52 - Propshaft O-Ring
53 - Output Shaft Seal
54 - Mainshaft Rear Bearing Retaining Ring
55 - Mainshaft Rear Bearing Assembly
56 - Shift Rail Seal
57 - Shift Rail Bearing

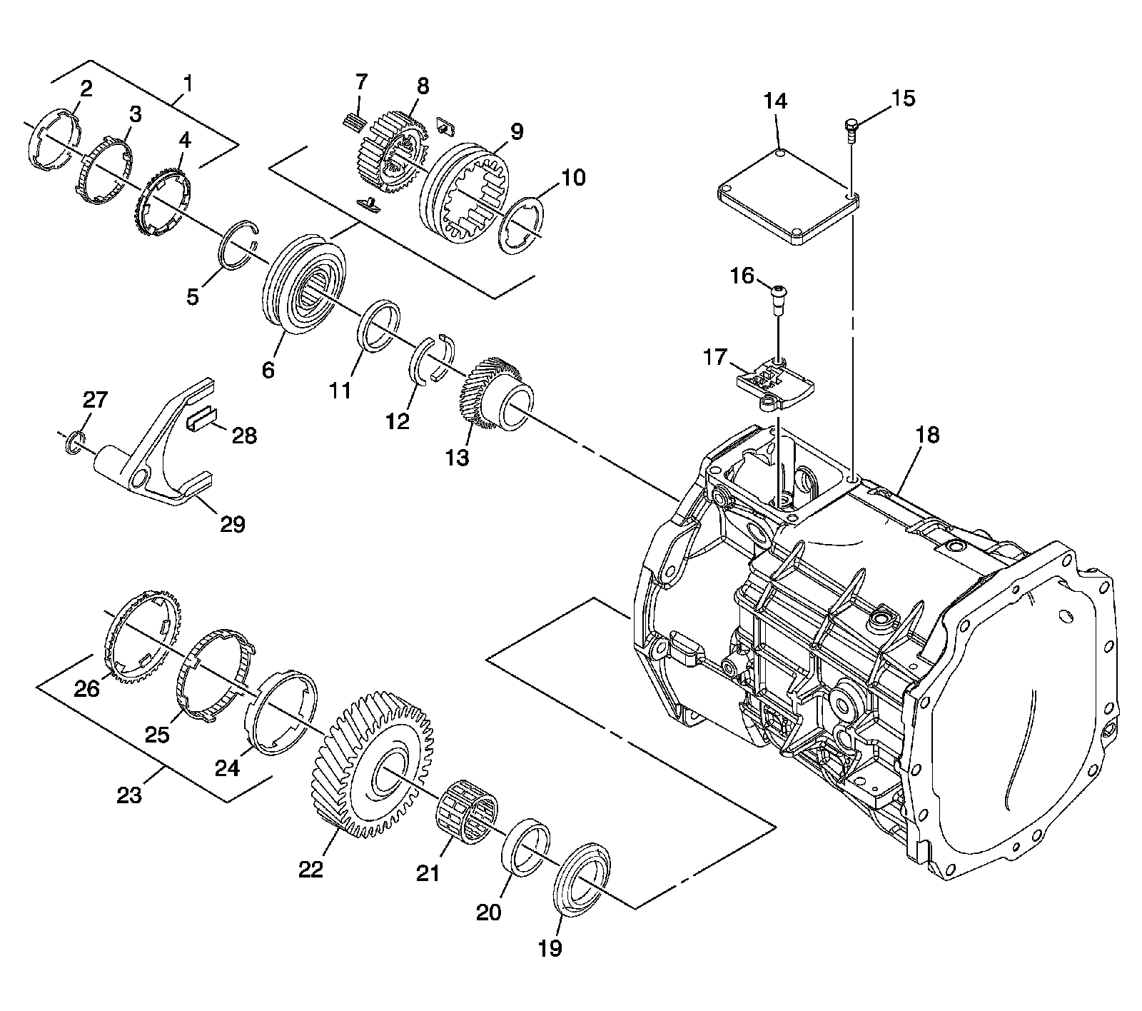
Reverse Gear Lockout Solenoid Housing Assembly




1 - Transmission Extension Assembly
2 - Reverse Gear Solenoid Housing Assembly O-Ring
3 - Reverse Gear Lockout Solenoid Housing Assembly
4 - Manual Transmission Reverse Gear Lockout Solenoid
5 - Reverse Gear Solenoid Housing Bolt
6 - Reverse Gear Solenoid Housing
7 - Reverse Interlock Plunger Return Spring
8 - Reverse Latch Retaining Ring
9 - Reverse Latch Collar
10 - Reverse Latch Plunger Spring
11 - Reverse Latch Plunger
12 - Reverse Shaft Blocking Retaining Ring

Transmission Case (1 of 2)




1 - Reverse Gear Blocking Ring Assembly
2 - Reverse Gear Inner Cone
3 - Reverse Gear Outer Cone
4 - Reverse Gear Blocker Ring
5 - Reverse Synchronizer Retaining Ring
6 - Reverse Synchronizer Assembly
7 - Reverse Synchronizer Insert
8 - Reverse Synchronizer Hub
9 - Reverse Synchronizer Sleeve
10 - Reverse Synchronizer Key Retainer
11 - Reverse Gear Thrust Washer Locking Ring
12 - Reverse Synchronizer Two Piece Washer
13 - 5th Speed Driven Gear
14 - Shift Interlock Plate
15 - Shift Interlock Plate Bolt
16 - Guide Plate Bolt
17 - Guide Plate
18 - Transmission Case
19 - Spacer
20 - 6th Speed Drive Gear Bearing Spacer
21 - 6th Speed Drive Gear Needle Bearing
22 - 6th Speed Drive Gear
23 - 6th Gear Blocking Ring Assembly
24 - 6th Speed Drive Gear Inner Cone
25 - 6th Speed Drive Gear Outer Cone
26 - 6th Speed Drive Gear Synchronizer Blocking Ring
27 - Reverse Shift Fork Retainer Ring
28 - Reverse Shift Fork Pad
29 - Reverse Shift Fork

Transmission Case (2 of 2)




1 - 1st/2nd and 3rd/4th Shift Shaft Bearing
2 - 5th/6th Lever Guide Bolt
3 - Computer-Aided Gear (CAG) Select Solenoid
4 - Interlock Guide Bolt
5 - Coolant Temperature Sensor
6 - Oil Fill Plug
7 - Cooler Line Return Fitting
8 - Mainshaft Center Bearing Race
9 - Countershaft Bearing Race
10 - Backup Lamp Switch Assembly
11 - Magnet
12 - Shift Detent Assembly
13 - Case Rear Extension Pin
14 - 6th Speed Driven Gear
15 - Mainshaft Center Bearing
16 - 1st Speed Drive Gear
17 - 1st Speed Drive Gear Needle Bearing
18 - 1st Speed Drive Gear Locking Ring
19 - 1st Speed Gear Two Piece Washer
20 - 1st Gear Blocking Ring Assembly
21 - 1st Speed Drive Gear Inner Cone
22 - 1st Speed Drive Gear Outer Cone
23 - 1st Gear Synchronizer Blocking Ring
24 - 1st/2nd Synchronizer Assembly
25 - 1st/2nd Synchronizer Sleeve
26 - 1st/2nd Synchronizer Insert
27 - 1st/2nd Synchronizer Hub
28 - 2nd Gear Blocking Ring Assembly
29 - 2nd Gear Synchronizer Blocking Ring
30 - 2nd Speed Drive Gear Outer Cone
31 - 2nd Speed Drive Gear Inner Cone

Clutch Housing Assembly and Gears




1 - Pump Outlet Cooler Fitting
2 - Pump Outlet Cooler Fitting O-ring
3 - Clutch Housing Assembly to Transmission Case Bolt
4 - Transmission Fluid Pump Outlet Pipe Fitting
5 - Clutch Housing Assembly
6 - Vent Assembly
7 - Shift Shaft Detent Roller
8 - Shift Shaft Detent Spring
9 - Shift Shaft Detent Plug
10 - Transmission Case Locating Pin
11 - 1st/2nd Shift Shaft Bearing
12 - Input Shaft Seal
13 - Input Shaft Bearing Shim
14 - Input Shaft Bearing Race
15 - Input Shaft Bearing
16 - Input Shaft
17 - Input Shaft Bearing Race
18 - Mainshaft Small Tapered Bearing
19 - 3rd/4th Synchronizer Retaining Ring
20 - 4th Gear Blocking Ring Assembly
21 - 4th Speed Drive Gear Inner Cone
22 - 4th Speed Drive Gear Outer Cone
23 - 4th Speed Drive Gear Blocking Ring
24 - 3rd/4th Synchronizer Assembly
25 - 3rd/4th Synchronizer Insert
26 - 3rd/4th Synchronizer Hub
27 - 3rd/4th Synchronizer Sleeve
28 - 3rd Gear Blocking Ring Assembly
29 - 3rd Speed Drive Gear Synchronizer Blocking Ring
30 - 3rd Speed Drive Gear Friction Cone
31 - 3rd Speed Drive Gear Inner Cone
32 - 3rd Speed Drive Gear
33 - 3rd Speed Drive Gear Spacer
34 - 3rd Speed Drive Gear Bearing
35 - Mainshaft
36 - 2nd Speed Drive Gear Needle Bearing
37 - 2nd Speed Drive Gear Bearing Spacer
38 - 2nd Speed Drive Gear
39 - 3rd/4th Shift Shaft Bushing
40 - Oil Filter Assembly
41 - Transmission Fluid Pump Check Ball
42 - Transmission Fluid Pump Spring
43 - Transmission Fluid Pump Spring Retaining Plug
44 - Oil Pump
45 - Oil Pump Cover
46 - Oil Pump Cover Retainer Ring
47 - Countershaft Bearing Adjust Shim
48 - Countershaft Bearing Race
49 - Countershaft Front Bearing
50 - Counter Gear Shaft
51 - Countershaft Rear Bearing

Shift Shafts




1 - Offset Shift Lever
2 - Offset Shift Lever Pin
3 - Control Select Arm Pin
4 - Control Select Arm
5 - 3rd/4th Shift Fork Assembly
6 - Gear Select Interlock Plate
7 - Select Control Lever Assembly
8 - Select Control Lever Assembly Pin
9 - 1st/2nd/3rd/4th Shift Shaft
10 - 1st/2nd Shift Fork Assembly
11 - 1st/2nd Shift Fork Insert
12 - 3rd/4th Shift Fork Insert
13 - 1st/2nd/3rd/4th Shift Rail Assembly
14 - 5th, 6th, and Reverse Shift Rail Assembly
15 - Reverse Shift Lever
16 - Reverse Shift Lever Pin
17 - 5th and Reverse Shift Fork Insert
18 - 5th/6th Shift Lever Retaining Ring
19 - Shift Shaft Bushing
20 - 5th/6th Shift Lever Assembly
21 - Shift Shaft Bushing
22 - 5th, 6th, and Reverse Shift Shaft
23 - Transmission Reverse Shift Lever Collar
24 - Reverse Shift Collar Pin