Curiosii for ever!: Car repair manuals for everyone.

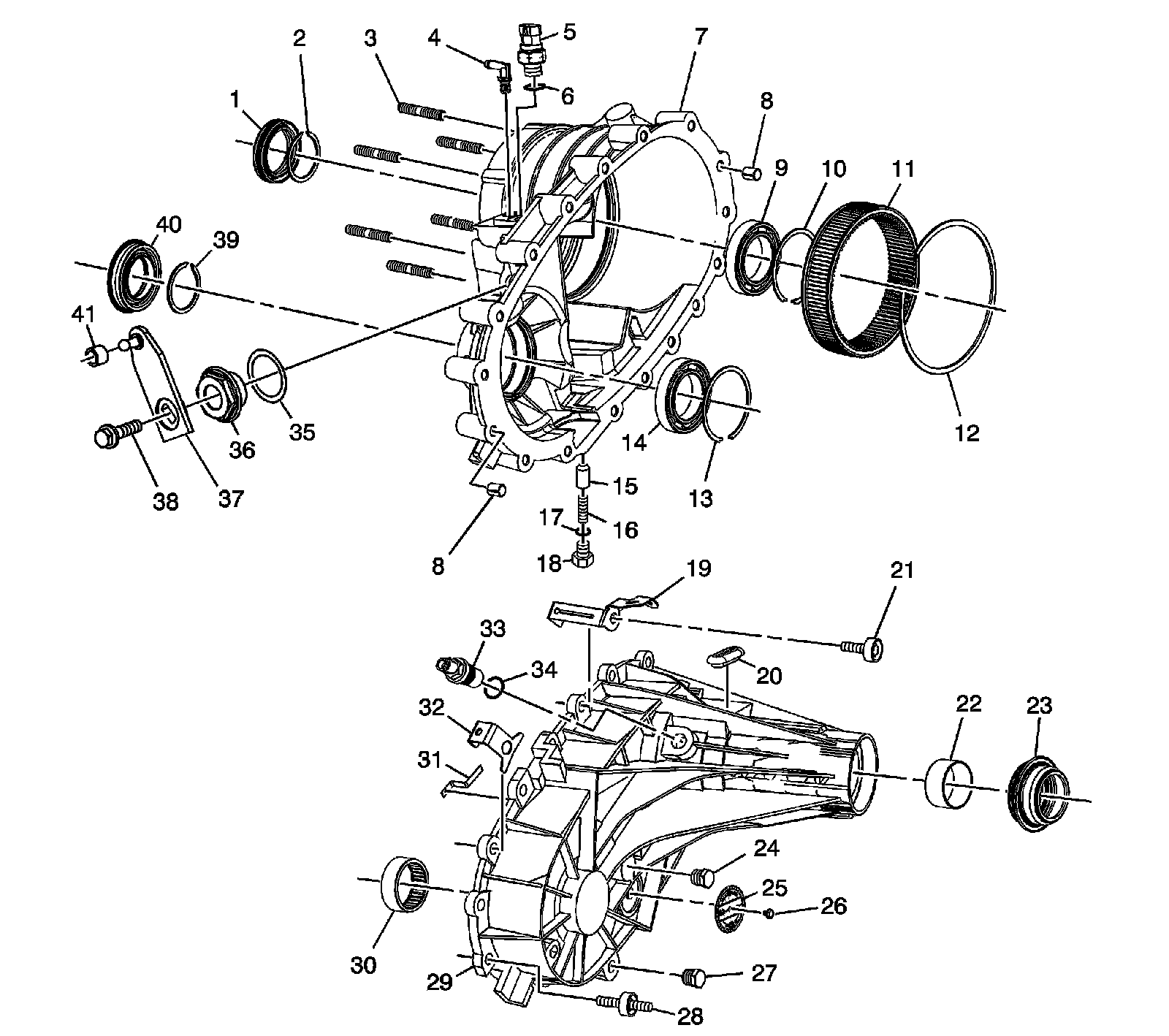
Transfer Case Components



Transfer Case Disassembled View

Transfer Case Components:





1 - Input Shaft Seal
2 - Input Gear Bearing Outer Retaining Ring
3 - Adapter Stud
4 - Vent
5 - Gear Indicator Switch
6 - Gear Indicator Switch Seal
7 - Front Case Half
8 - Locating Pin
8 - Locating Pin
9 - Input Gear Bearing
10 - Input Gear Bearing Retaining Ring
11 - Annulus Gear
12 - Annulus Gear Retaining Ring
13 - Front Output Shaft Bearing Retaining Ring
14 - Front Output Shaft Bearing
15 - Shift Detent Plunger
16 - Shift Detent Spring
17 - Shift Detent Plunger Plug O-Ring Seal
18 - Shift Detent Spring Bolt
19 - Wiring Harness Bracket
20 - Access Hole Plug
21 - Case Half Bolt
22 - Rear Bushing
23 - Rear Output Shaft Seal
24 - Fill Plug
25 - ID Plate
26 - ID Plate Screw
27 - Drain Plug
28 - Case Half Stud
29 - Rear Case Half
30 - Front Output Shaft Rear Bearing
31 - Oil Pump Wear Sleeve
32 - Bracket
33 - Vehicle Speed Sensor
34 - Vehicle Speed Sensor O-Ring Seal
35 - Shift Detent Lever Seal
36 - Shift Control Lever Shaft Support
37 - Shift Control Lever
38 - Shift Control Lever Bolt
39 - Front Output Shaft Bearing Outer Retaining Ring
40 - Front Output Shaft Seal
41 - Foam Seal