Curiosii for ever!: Car repair manuals for everyone.

Unit Repair Manual



Disassembled Views

Case and Associated Parts (1 of 3)

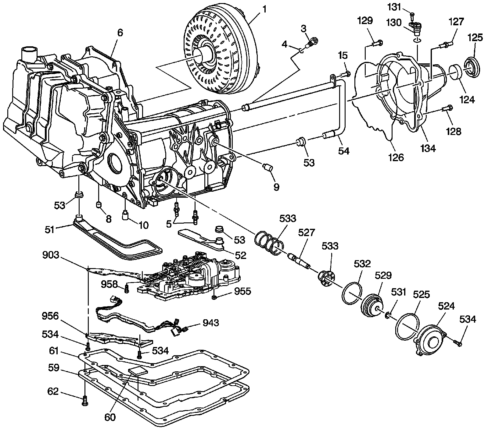
Case and Associated Parts (Part 1 Of 3):





1 - Torque Converter Assembly
3 - Quick Disconnect Cooler Connector (1, 19 mm)
4 - Quick Disconnect Cooler Connector O-Ring
5 - Stud, Case to Forward Clutch Support (2, 13 mm)
6 - Transmission Case
8 - Plug, Oil Drain - Bottom Pan to Case Cover
9 - Pin, Anchor (Low/Reverse Band)
10 - Pin, Anchor (4th Band)
15 - Bolt (4, 8 mm)
51 - Screen, Scavenge (Left)
52 - Screen, Scavenge (Right)
53 - Seal, Scavenge Tube and Screens
53 - Seal, Scavenge Tube and Screens
53 - Seal, Scavenge Tube and Screens
54 - Tube, Scavenge
59 - Pan Transaxle Oil
60 - Magnet, Chip Collector
61 - Gasket, Oil Pan
62 - Bolt, Bottom Pan to Case (16, 10 mm)
124 - Bushing, Case Extension
125 - Seal, Axle to Case Extension
126 - Seal, Case Extension to Case
127 - Stud, Case Extension to Case (1, 15 mm)
128 - Bolt, Case Extension to Case (4, 13 mm)
129 - Bolt, Case Extension to Case (1, 10 mm)
130 - Sensor, Speed Output Assembly
131 - Bolt, Output Speed Sensor (1)
134 - Extension, Transmission Case
524 - Cover, 4th Servo
525 - Seal, Servo Cover
527 - Pin, 4th Servo
529 - Piston, 4th Servo
531 - Ring, Snap
532 - Seal, 4th Servo Piston
533 - Spring and Retainer Assembly, 4th Servo
533 - Spring and Retainer Assembly, 4th Servo
534 - Bolt, (23, 10 mm)
534 - Bolt, (23, 10 mm)
534 - Bolt (23, 10 mm)
903 - Channel Plate, Control Valve Body and Accumulator Housing Assembly
943 - Extension Wiring Harness
955 - Nut, Channel Plate to Case (2, 10 mm)
956 - Plate, Oil Transfer
958 - Bolt, Channel Plate to Case (2, 10 mm)

Case and Associated Parts (2 of 3)

Case and Associated (Parts 2 Of 3):





2 - Oil Pump Driven Shaft
6 - Transmission Case
28 - Side Cover To Case Cover Bolt (8, 15 mm)
29 - Side Cover
30 - Side Cover To Case Cover Gasket
31 - Fluid Level Indicator
32 - Side Cover To Case Cover Bolt (1, 13 mm)
65 - Checkball (10)
66 - Side Cover To Case Cover Stud - Model Dependent
200 - Primary Pump Body
201 - Primary Pump Drive Gear
202 - Primary Pump Driven Gear
203 - Secondary Pump Body
204 - Scavenge Pump Bushing
205 - Secondary Pump Drive Gear
206 - Secondary Pump Driven Gear
207 - Oil Pump Driven Shaft
209 - Filter Seal
225 - Scavenge Pump Body Assembly
228 - Secondary Pump Body To Spacer Plate Gasket
229 - Bolt (4, 8 mm)
231 - Pump Assembly To Case Bolt (2, 8 mm)
232 - Pump Assembly To Case Cover Bolt (5, 8 mm)
233 - Pump Assembly To Case Cover Bolt (5, 8 mm)
234 - Secondary Pump To Case Cover Bolt (1, 8 mm)
235 - Secondary Pump To Case Bolt
236 - Transmission Oil Filter
240 - Stud, Auxiliary Control Valve Body Cover - Model Dependent
300 - Upper Control Valve Body Assembly
326 - Valve Body To Spacer Plate Gasket
327 - Case Cover Assembly Spacer Plate
328 - Spacer Plate To Case Cover Gasket
329 - Upper Valve Body To Case Cover Bolt (9, 8 mm)
330 - Upper Valve Body To Case Cover Bolt (2, 8 mm)
331 - Bolt (6, 8 mm)
350 - Temperature Sensor (1, 17 mm)

Case and Associated Parts (3 of 3)

Case and Associated (Parts 3 Of 3):





3 - Quick Disconnect Cooler Connector (1, 19 mm)
4 - Quick Disconnect Cooler Connector O-Ring
6 - Transmission Case
12 - Wiring Harness Assembly
14 - Input Speed Sensor Assembly
15 - Bolt (4, 8 mm)
33 - Transmission Case Cover
34 - Case Cover to Drive Sprocket Seal
35 - Case Cover to Turbine Shaft Seal
37 - Case Cover Axle Seal
40 - Case Cover Oil Test Plug - #40 TORX�
41 - Transmission Vent Adapter
43 - Sprocket Support to Case Cover Gasket
44 - Case to Case Cover Gasket
45 - Case Cover to Case Stud (1, 13 mm)
46 - Case Cover to Case Bolt (8, 10 mm)
47 - Case Cover to Case Stud (2, 13 mm)
48 - Case Cover to Driven Sprocket Support Bolt (3, 10 mm)
49 - Case Cover to Case Stud (1, 10 mm)
50 - Case Cover to Case Bolt (11, 13 mm)
50 - Case Cover to Case Bolt (11, 13 mm)
56 - Output Shaft Snap Ring (3)
56 - Output Shaft Snap Ring (3)
57 - Output Shaft
67 - Case Cover to Case Stud (1, 13 mm) - Model Dependent
68 - Wiring Harness Assembly O-ring
132 - Thrust Bearing
400 - Drive Sprocket Support
401 - Converter Hub Bushing
402 - Front Stator Shaft Bushing
403 - Converter Hub Assembly Seal Assembly
404 - Drive Sprocket Support to Case Bolt (6, 8 mm)
405 - Drive Sprocket Support to Case Seal
407 - Drive Sprocket
408 - Ball Bearing (2)
408 - Ball Bearing (2)
409 - Drive Sprocket Oil Seal Ring
410 - Turbine Shaft
411 - Snap Ring
412 - O-Ring Seal
414 - Drive Link Assembly
415 - Driven Sprocket
440 - Bearing, Thrust