Electrical Diagrams
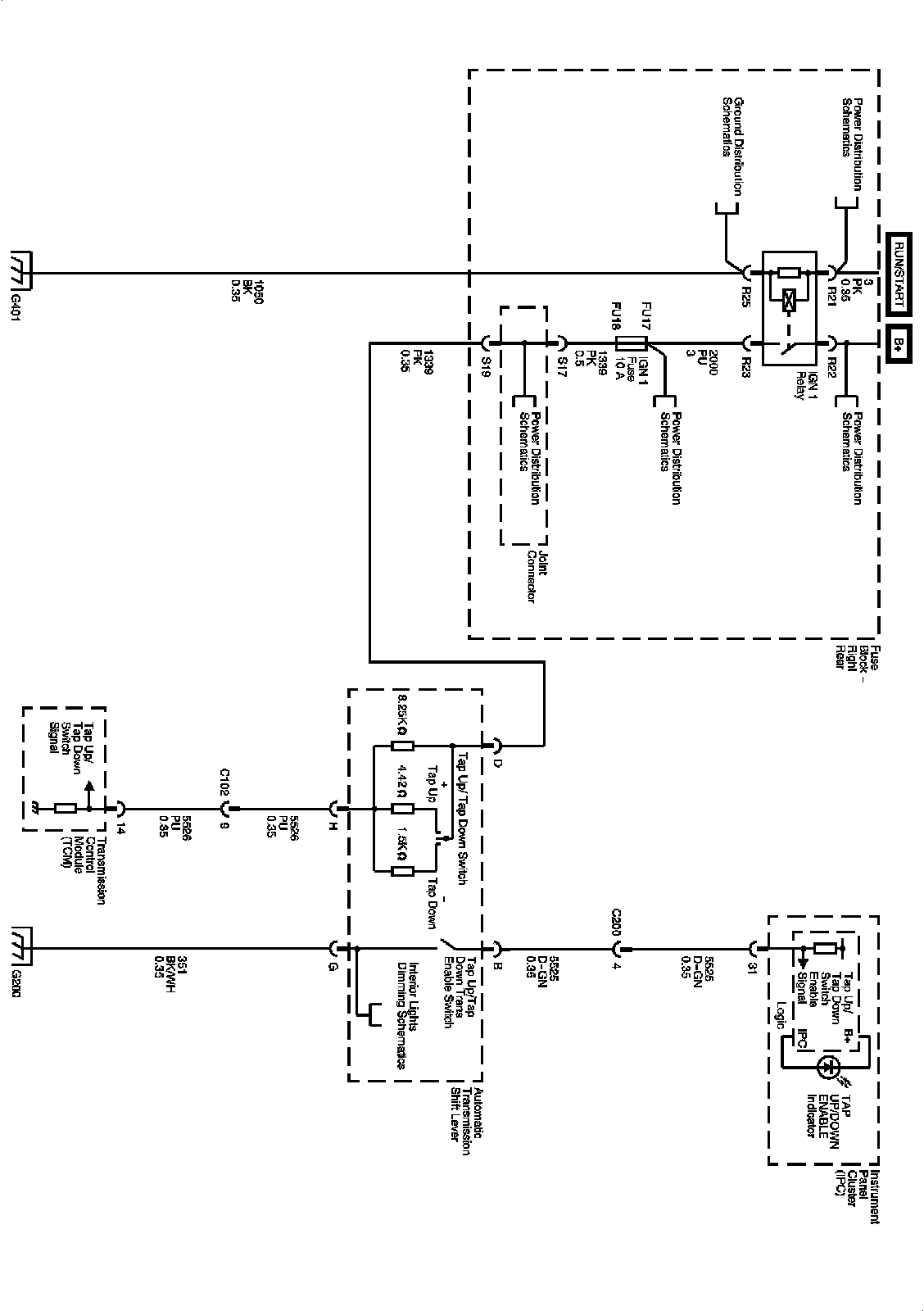
Automatic Transmission Controls Diagrams
Automatic Transmission Controls Diagrams 1:
Automatic Transmission Controls Diagrams 2:
Automatic Transmission Controls Diagrams 3:
Locations: The locations for the Connectors, Grounds, Splices, and Grommets shown within these diagrams can be found via their numbers at Vehicle Locations. Locations