Curiosii for ever!: Car repair manuals for everyone.

Differential Assembly



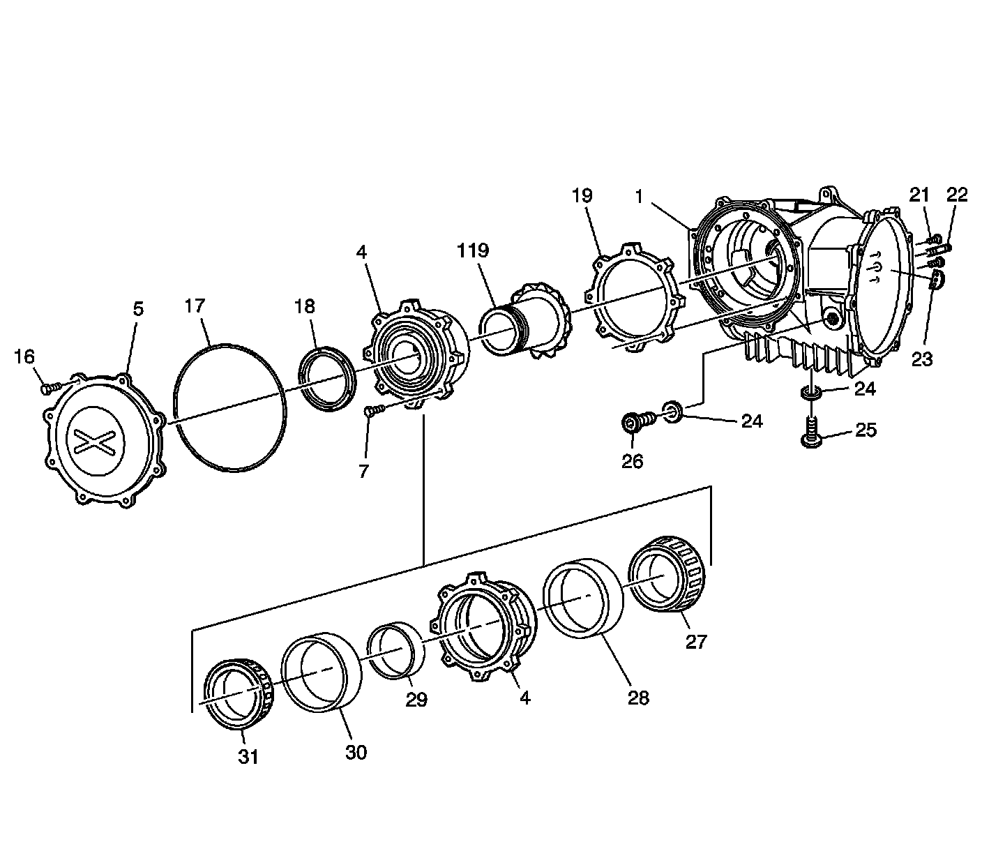
Rear Axle Disassembled Views
Differential Carrier and Case Assembly





1 - Carrier
2 - Cover - Left
3 - Cover - Right
6 - Output Shaft Oil Seal
6 - Output Shaft Oil Seal
7 - Bolt
7 - Bolt
8 - Bushing
9 - O-ring
9 - O-ring
10 - Dowel
11 - Vent
14 - O-ring
15 - Magnet
100 - Differential Case Assembly
101 - Bolt
102 - Ring Gear
103 - Shim(s)
103 - Shim(s)
104 - Bearing Cup
104 - Bearing Cup
105 - Bearing
105 - Bearing
106 - Bolt
107 - Differential Case - Right
108 - Cross Pin
109 - Clutch Pack - Right
110 - C-Clip
110 - C-Clip
111 - Gear and Output Shaft - Right
112 - Side Gears
113 - Side Gear Washers
114 - Gear - Left
115 - C-Clip
116 - Intermediate Shaft - Left
117 - Clutch Pack - Left
118 - Differential Case - Left

Drive Pinion Assembly





1 - Carrier
4 - Pinion Housing/Cage - with Bearings and Spacer
4 - Pinion Housing/Cage
5 - Cover - Rear
7 - Bolt
16 - Bolt
17 - O-ring
18 - Nut
19 - Shim
21 - Bolt
22 - Transmission Stud - Case
23 - Adapter
24 - Washer
24 - Washer
25 - Drain Plug
26 - Fill Plug
27 - Bearing
28 - Bearing Cup
29 - Spacer
30 - Bearing Cup
31 - Bearing
119 - Pinion