Curiosii for ever!
: Car repair manuals for everyone.
Home
>>
Cadillac
>>
1996
>>
DeVille Concours V8-4.6L VIN 9
>>
Repair and Diagnosis
>>
Diagrams
>>
Components
>>
Sensors
>>
Forward/Back Position Sensor
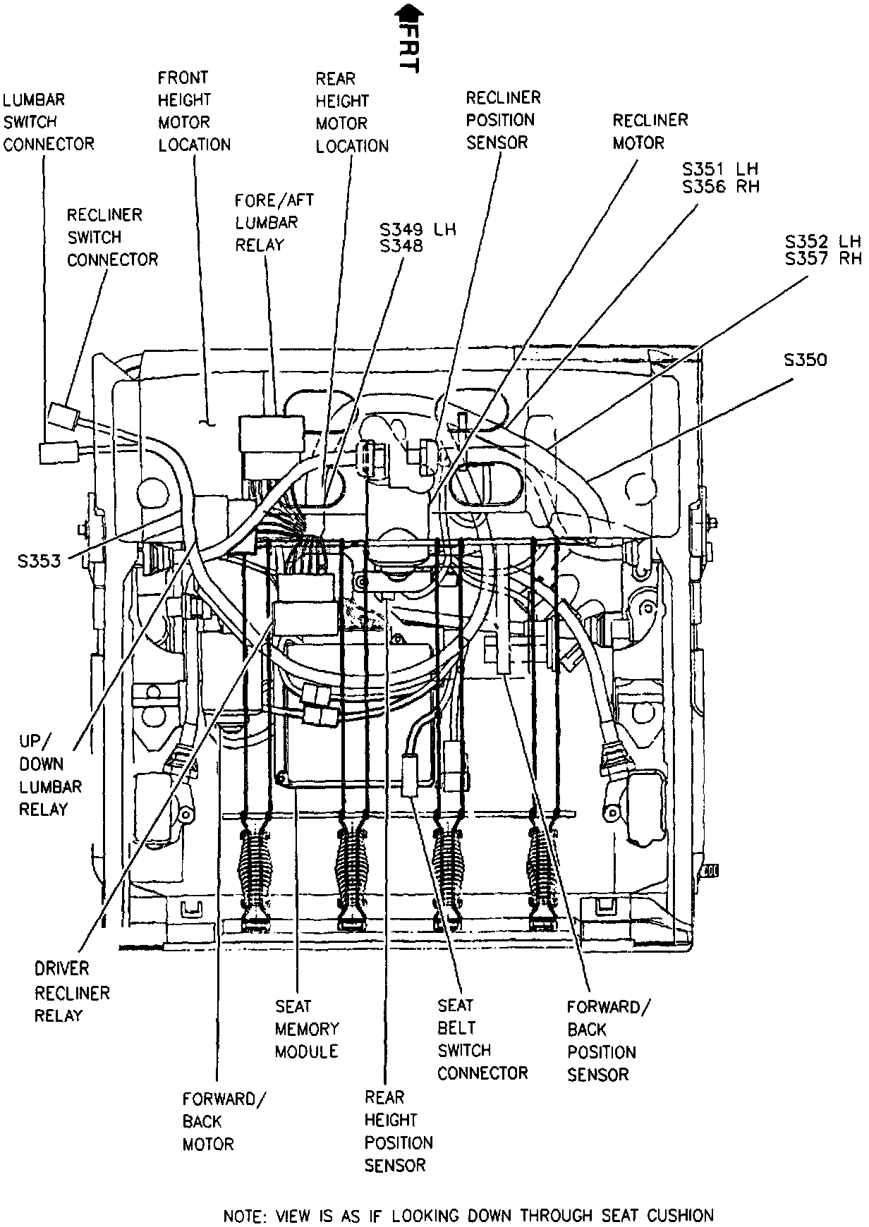
Forward/Back Position Sensor
RH Front Seat, LH Similar: